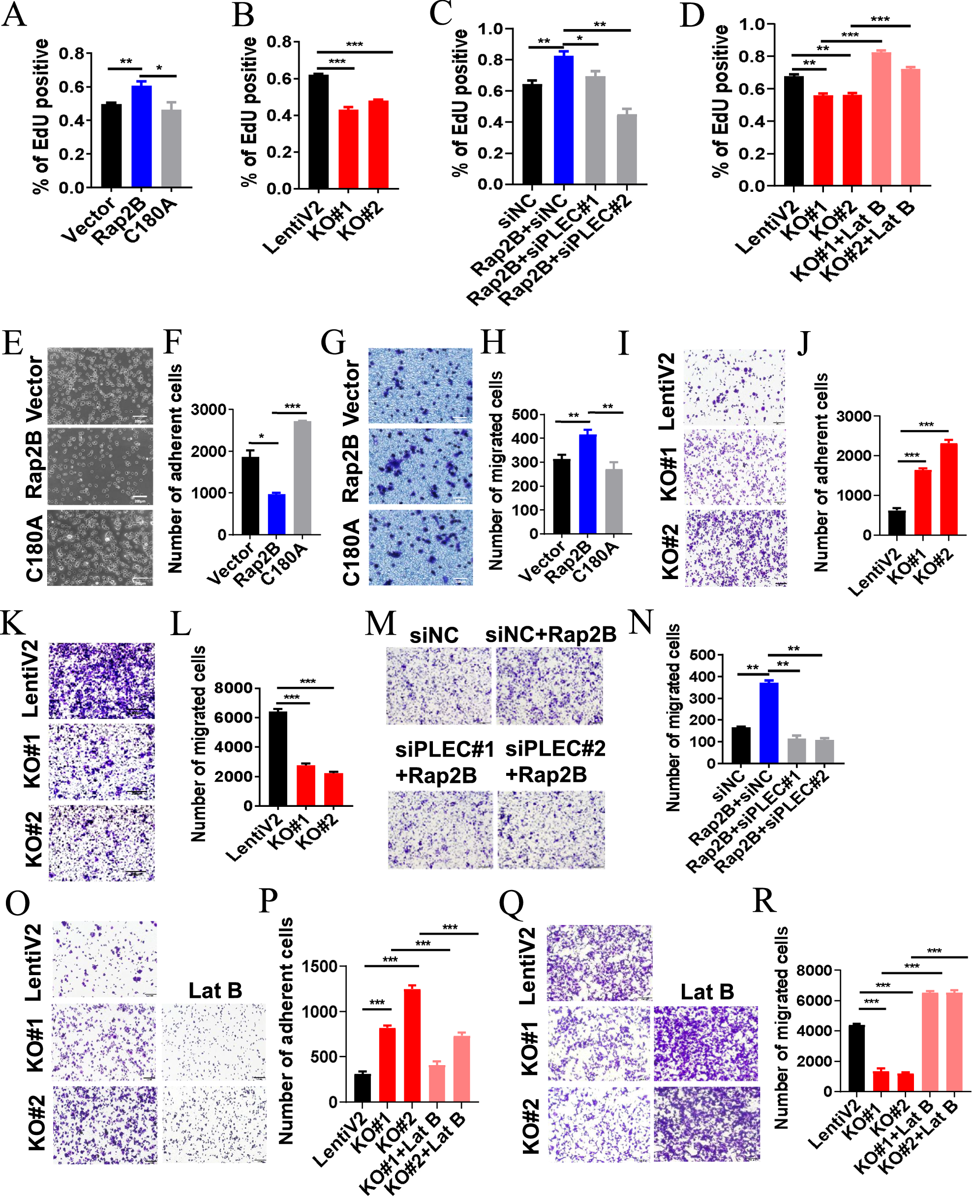
Fig. 7: Rap2B promotes colorectal cancer cell proliferation and migration depending on plectin-F-actin axis.

A The effects of Rap2B and C180A overexpression on the proliferation of LOVO cells was examined by EdU assay. B The effects of Rap2B knockout on the proliferation of LOVO cells was examined by EdU assay. C LOVO cells were transfected with si-NC or si-PLEC for 24 h, and then the cells were infected with Rap2B or control adenovirus for another 24 h, respectively. The proliferation of these cells was evaluated using the EdU assay. D LOVO cells with Rap2B knockout were treated with Lat B or not, and then the proliferation of these cells was assessed using the EdU assay. E, F The effects of Rap2B and C180A overexpression on the ability of LOVO cell adhesion was examined through a cell adhesion assay. G, H The effects of Rap2B and C180A overexpression on the ability of LOVO cell migration was examined using a transwell assay. I, J The effects of Rap2B knockout on the ability of LOVO cell adhesion was examined using a cell adhesion assay. K, L The effects of Rap2B knockout on the ability of LOVO cell migration was examined using a transwell assay. M, N LOVO cells were transfected with si-NC or si-PLEC for 24 h, and then the cells were infected with Rap2B or control adenovirus for another 24 h, respectively. The cell adhesion abilities were examined using a cell adhesion assay. O–R LOVO cells with Rap2B knockout were treated with Lat B or not, and then the cell adhesion and migration abilities of these cells were examined using a cell adhesion assay and transwell assay.