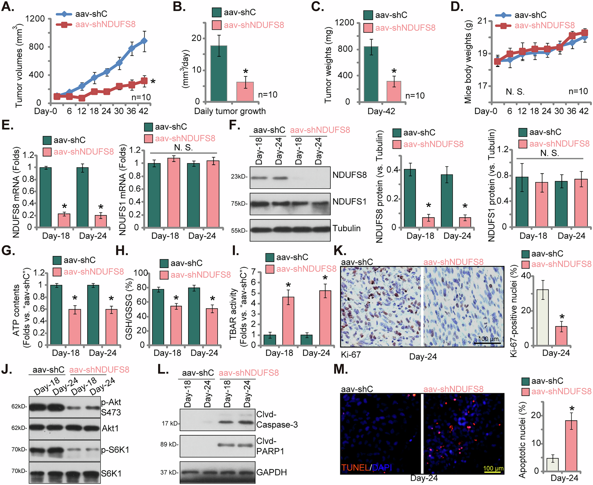
Fig. 10: NDUFS8 silencing inhibits NSCLC xenograft growth in nude mice.

The nude mice harboring pNSCLC-1 xenografts were subjected to intratumoral administration of adeno-associated virus (AAV) expressing either NDUFS8-specific shRNA (“aav-shNDUFS8”) or the control shRNA sequence (“aav-shC”), involving two rounds of virus injections, with a 48-hour interval between each injection. Tumor volumes (A) and the body weights of the mice (D) were monitored over a 42-day experimental period (“Day-0” to “Day-42”). The daily tumor growth rate was calculated (B). At the culmination of the 42-day experiment (Day-42), all pNSCLC-1 xenografts from both treatment groups were excised and their weights were recorded (C). On experimental Day-18 and Day-24, one pNSCLC-1 xenograft from each treatment group was carefully isolated to assess the expression levels of listed mRNAs and proteins (E, F, J, L). Additionally, ATP contents (G), GSG/GSSH ratio (H) and TBAR activity (I) were quantified. Immunohistochemistry staining (IHC) was performed to measure nuclear Ki-67 (K) within the pNSCLC-1 xenograft tissue sections. The xenograft sections were also subjected to fluorescence detection of TUNEL-positive nuclei (M). Error bars in the figures represent the mean ± standard deviation (SD), with statistical significance (*P < 0.05) when comparing “aav-shC” group. “N.S.” stands for non-statistically significant disparities (P > 0.05). In (A–D), ten mice were in each group (n = 10). For (E–M), five random tissue pieces in each xenograft were tested (n = 5). Scale bar = 100 μm.