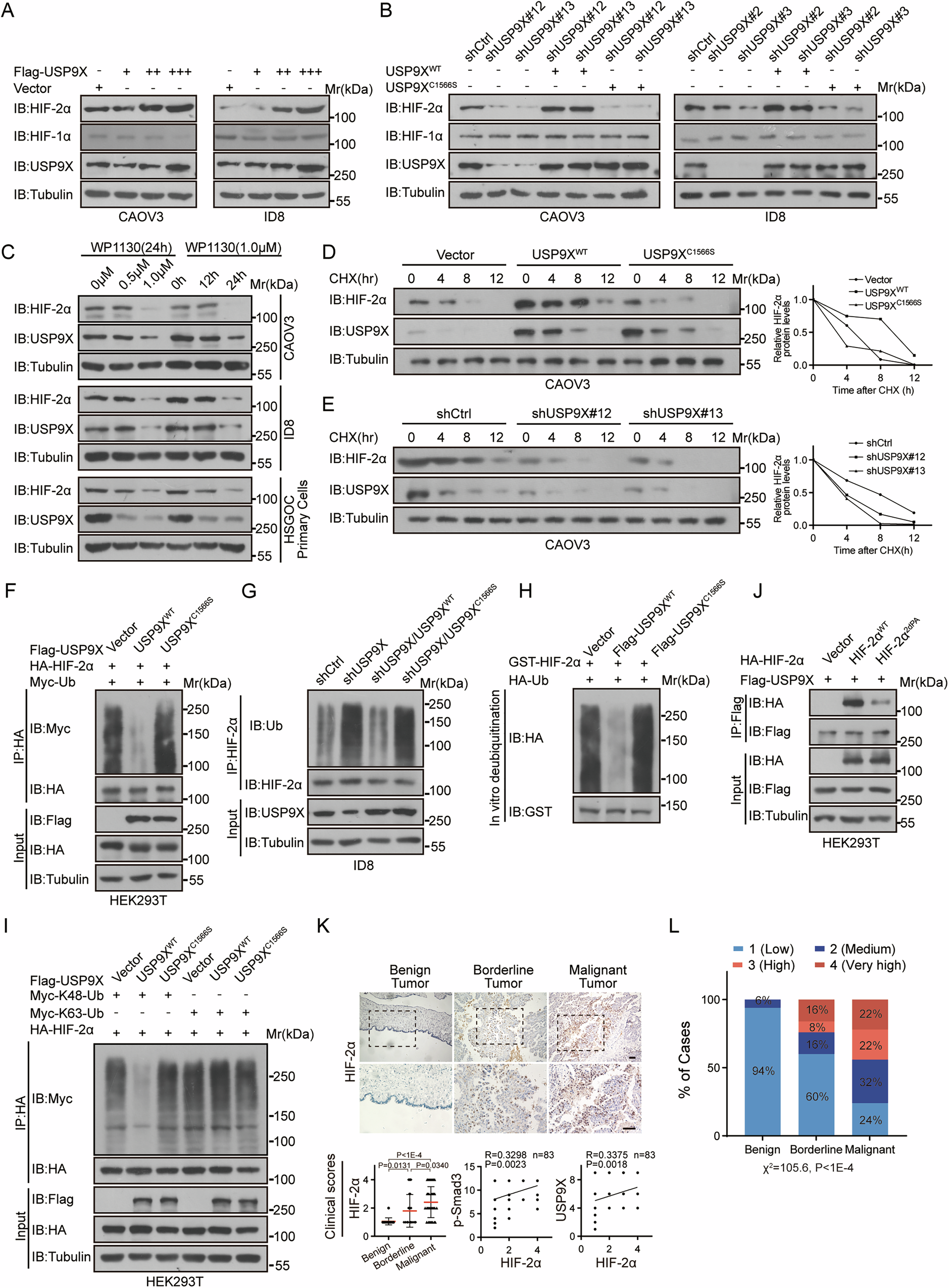
Fig. 4: USP9X deubiquitylates and stabilizes HIF-2α.

A HIF-2α expression was detected after over-expression of different doses of Flag-tagged-USP9X (1 µg, 2 µg or 3 µg) in CAOV3 and ID8 cells. B HIF-2α expression was detected after USP9X knocked down in CAOV3 and ID8 cells with or without wild-type (USP9XWT) or the catalytically dead USP9X (USP9XC1566S) re-expression. C CAOV3, ID8 and HGSOC primary cells were treated with different concentrations of WP1130 (USP9X inhibitor, 0, 0.5 or 1.0 µM) or 1.0 µM for different times (0, 12, or 24 h), and IB were used to detect HIF-2α expression. D Half-lives of HIF-2α were analyzed after over-expression of USP9XWT or USP9XC1566S in CAOV3 cells treated with the protein synthesis inhibitor cycloheximide (CHX, 100 μg/mL) for indicated time (0, 4, 8 or 12 h) before harvesting. E Half-lives of HIF-2α were analyzed after USP9X knocked down in CAOV3 cells treated with CHX (100 μg/mL) for indicated time (0, 4, 8 or 12 h) before harvesting. F Ubiquitylation analyses of HA-tagged-HIF-2α after co-transfection with Flag-tagged-USP9XWT or USP9XC1566S and Myc-tagged-ubiquitin (48 h). G Ubiquitylation analyses of endogenous HIF-2α in USP9X knocked-down of ID8 cells with or without Flag-tagged-USP9XWT or USP9XC1566S re-expression. H In vitro deubiquitylation analyses on GST-tagged-HIF-2α incubated with Flag-tagged-USP9XWT or mutant USP9XC1566S as well as HA-tagged-ubiquitin. I In vivo deubiquitylation analyses on HIF-2α conjugated with indicated ubiquitin chains and incubated with Flag-tagged-USP9XWT or USP9XC1566S in HEK293T cells. J Co-IP to determine the interaction between Flag-tagged-USP9X and HA-tagged-HIF-2αWT or the P405A/P531 A (2dPA) HIF-2α mutant that lacks hydroxylation. K Representative images of HIF-2α IHC stainings on differently progressed HGSOC tissues (n = 83), including benign (n = 17), borderline (n = 25), and malignant tumors (n = 41), the same cohort as in Fig. 1A. The images below were a zoom in on the image above. Scale bars, 50 µm. The panels below showed clinical scores of HIF-2α, and correlation analysis between HIF-2α and p-Smad3 or USP9X. L The HIF-2α IHC staining results of serous OC patients were scored and the histogram showed the percentage of cases, statistically analysis was performed by χ2-test. Data are shown as the mean ± s.d, P values were calculated by unpaired two-tailed Student’s t test K. Correlation analysis was performed by Pearson correlation, P values (two-tailed) were calculated by Pearson r (K). n = 3 biological independent samples (A–I).