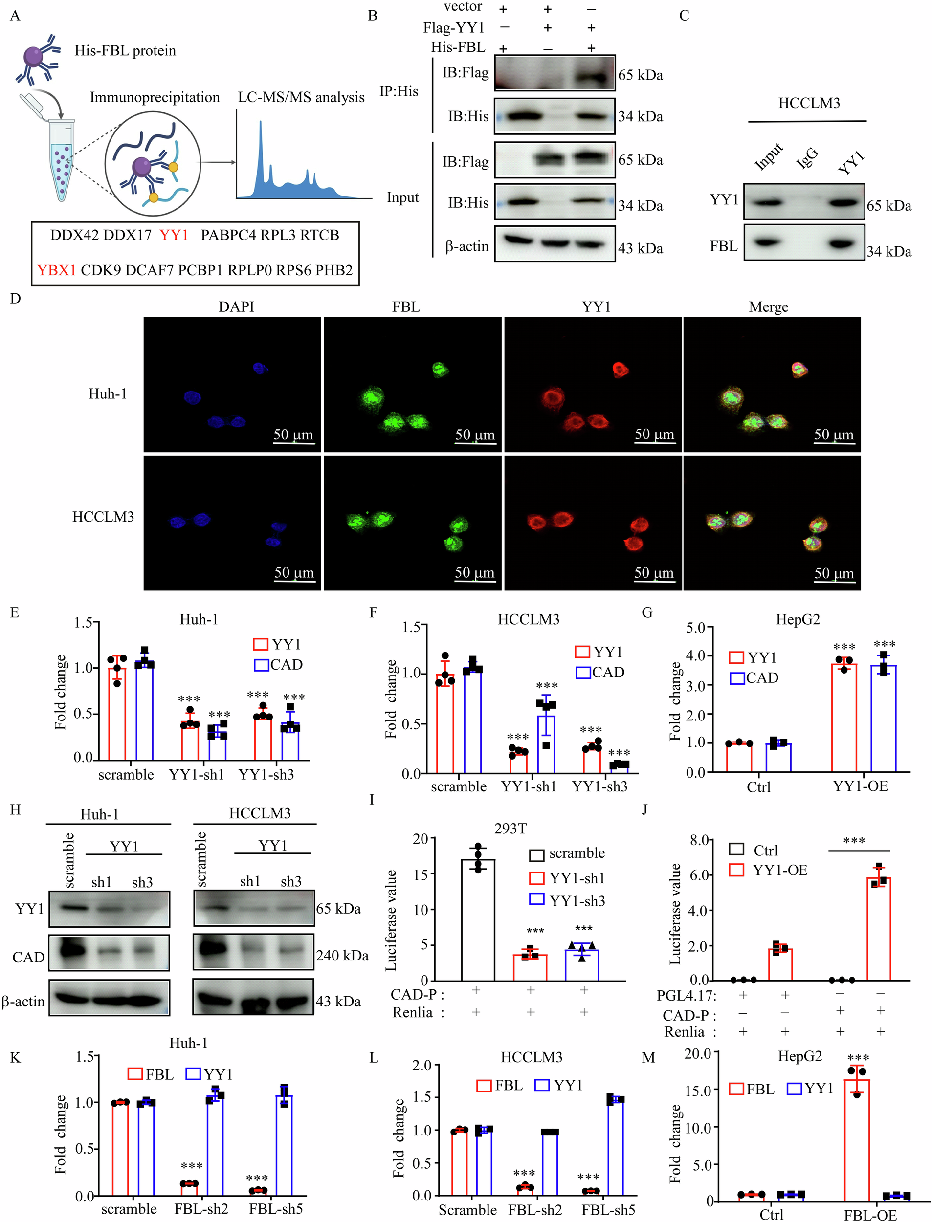
Fig. 4: FBL binds YY1 and regulates CAD expression in HCC.

A MS results of the FBL pull-down assay. B In vitro pull-down assay to assess the interactions between FBL and YY1. His-tagged FBL and flag-tagged YY1 plasmids were transiently transfected into HEK293T cells, followed by immunoprecipitation of His-tagged FBL using an anti-His antibody and detection of flag-tagged YY1 via Western blot. C Coimmunoprecipitation (co-IP) was used to examine the endogenous interactions between FBL and YY1 in HCCLM3 cells via anti-FBL or anti-YY1 antibodies. D Immunofluorescence assay to test the colocalization of FBL and YY1. E–G RT-qPCR analysis of CAD mRNA expression in HCC cells with YY1 knockdown or overexpression. H Western blot to assess CAD expression in HCC cells with YY1 knockdown via two unique shRNAs (#1, #3). I, J Promoter regions of CAD inserted into the PGL4.17 vector and transfected into YY1-knockdown or YY1-overexpressing HEK293T cells. Luciferase activity was measured at 48 h post-transfection. K–M RT-qPCR analysis of YY1 mRNA expression in HCC cells with FBL knockdown or overexpression. The error bars represent the means ± SDs. Significance is indicated by ***P < 0.001.