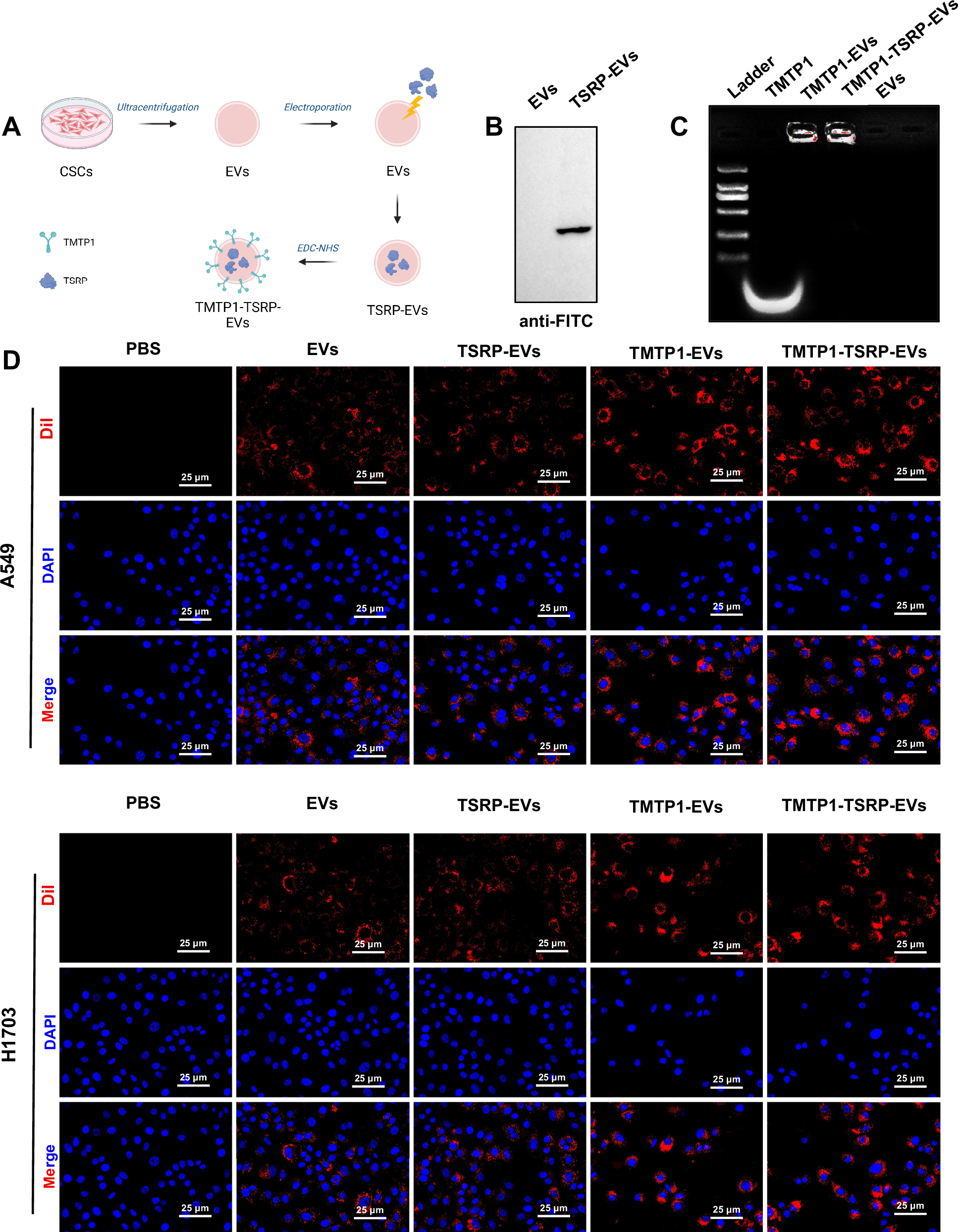
Fig. 6: Construction and validation of TMTP1-modified CSC-derived EVs (CSCs-EVs) encapsulating TSRP.

A Schematic diagram of the synthesis of TMTP1-TSRP-Evs (Created with BioRender.com); B Evaluation of the encapsulation efficiency of TSRP by EVs using anti-FITC antibody labeling under electroporation technique; C Detection of the coupling effect between TMTP1 peptide and exosomes using agarose gel electrophoresis; D Laser scanning microscopy observation of the uptake of EVs by A549 and H1703 cells, with red fluorescence representing Dil and blue fluorescence indicating DAPI nuclear staining (scale bar: 25 μm). Cell experiments were repeated at least three times.