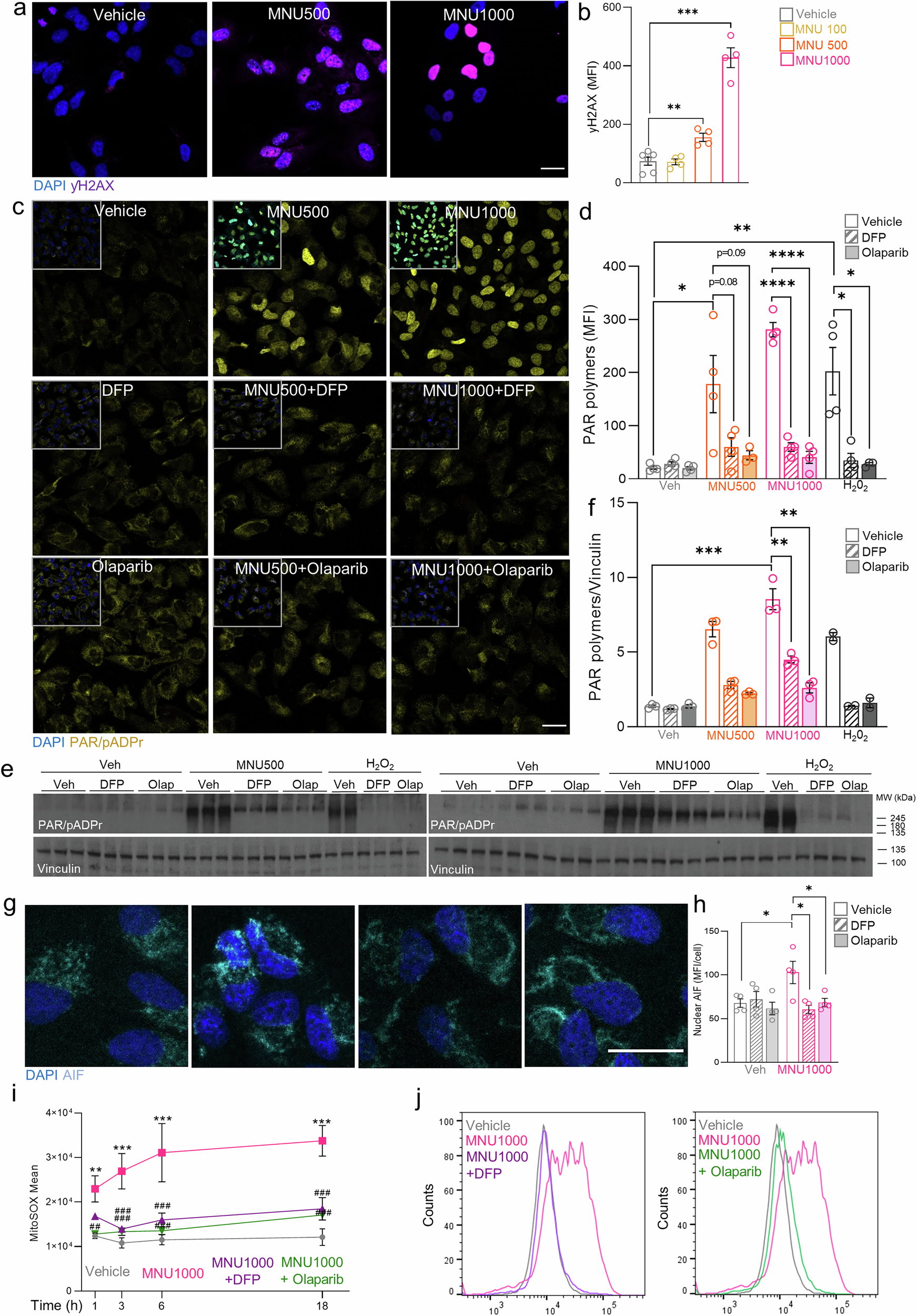
Fig. 5: DFP decreases accumulation of PAR polymers, AIF nucleus translocation and oxidative stress associated with MNU-induced parthanatos in ARPE-19 cells.
From: Deferiprone protects against photoreceptor degeneration by inhibiting parthanatos

a Representative images of ARPE-19 cells treated with different doses of MNU (100, 500, and 1000 µg/ml) for 18 h and labeled with ƴH2AX (purple) and b quantification of ƴH2AX labeling by mean fluorescence intensity (MFI). c Representative images of ARPE-19 cells treated with different doses of MNU (500, 1000 µg/ml) combined with DFP or olaparib for 10 min and immunolabeled with anti-PAR/pADPr (cyan) to stain PAR polymers, and (d) quantification of PAR polymers by MFI in ARPE-19 cells treated with DFP, olaparib, 500 or 1000 µg/ml MNU alone (unfilled bars) or combined with DFP or olaparib (striped bars), using H2O2 as a positive control. e Western blot to detect expression of PAR/pADPr and vinculin (loading control) in protein extracts from ARPE-19 cells treated with DFP or olaparib alone (plain bars) or in combination with 500 (left) or 1000 (right) µg/ml MNU (striped bars) for 10 min. Co-treatment with H2O2 was used as a positive control. f Quantification of PAR polymer protein levels relative to vinculin. g Representative images of ARPE-19 cells treated with 1000 µg/ml MNU combined with DFP for 6 hours and immunolabeled with anti-AIF (cyan) to stain AIF nuclear translocation, and (h) quantification of nuclear AIF by MFI. i ARPE-19 cells were treated with 1000 µg/ml MNU alone (pink line) or in combination with DFP (purple line) or olaparib (green line) and mitochondrial superoxide levels were quantified at different time points (1, 3, 6, and 18 h) by flow cytometry, measuring the MFI parameter of cells labeled with MitoSOX Red Mitochondrial Superoxide Indicator, using H2O2 as a positive control. j Fluorescence intensity of MitoSOX in different cell populations: left, cells treated with vehicle (gray), 1000 µg/ml MNU (pink) or 1000 µM MNU + DFP (purple); right, cells treated with vehicle (gray), 1000 µg/ml MNU (pink) or 1000 µg/ml MNU + olaparib (green). Dots represent different cell experiments. Data are expressed as the mean ± SEM. */#p < 0.05, **/##p < 0.01; ***/###p < 0.001. *: relates versus control. #: relates versus MNU1000. Statistical analyses were performed using a two-tailed Student´s t-test (for normally distributed data) and non-parametric Mann-Whitney U test (for non-normally distributed data) or two-way ANOVA followed by post hoc LSD test to assess the effects of treatment and time. Scale bars: 25 µm.