Fig. 6: Deferiprone oxidative stress and inflammation and preserves cone viability in ex vivo retinas.
From: Deferiprone protects against photoreceptor degeneration by inhibiting parthanatos

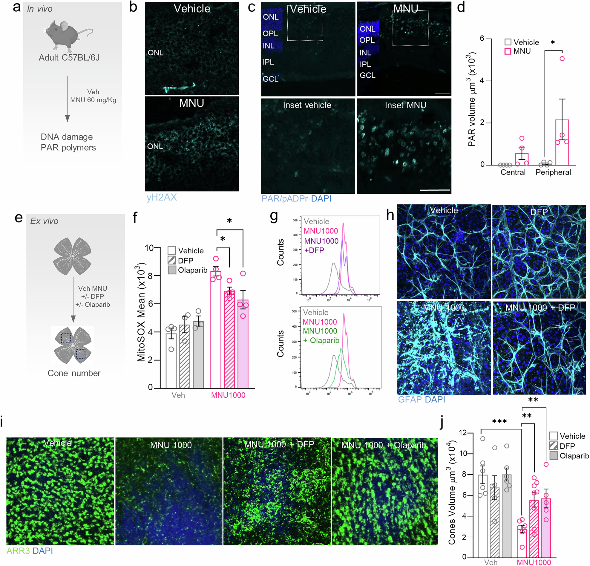
a Adult (3-6 months old) C57BL/6 J mice were injected intraperitoneally with MNU (60 mg/kg) or vehicle (n = 4 per group) and euthanized 24 h later for histological analyses of the retina. Immunostainings to detect DNA damage and PAR polymers in the retina were performed. b Representative images of retinal cryosections from mice treated with vehicle or MNU and immunostained with anti-yH2AX (cyan) to label DNA damage. c Representative images of retinal cryosections from mice treated with vehicle or MNU and immunostained with anti-PAR/pADPr (cyan) to label PAR polymers and (d) quantification of the volume of PAR polymer-positive immunostaining in retinas (central and peripheral areas) in mice treated with vehicle or MNU. e Adult (3-6 months old; n = 4-8 per group) C57BL/6 J mice were euthanized and retinas were isolated and cultured with the different treatments for 6 h and 18 h. Explants were fixed and processed to study mitochondrial superoxide levels by flow cytometry and retinal thickness and cone number. f Retinas were treated with 1000 µg/ml MNU alone or in combination with DFP or olaparib and mitochondrial superoxides were quantified at 6 h by flow cytometry, measuring the MFI parameter of cells labeled with MitoSOX Red Mitochondrial Superoxide Indicator. g Fluorescence intensity of MitoSOX in different cell populations: left, cells treated with vehicle (gray), 1000 µg/ml MNU (pink) or 1000 µM MNU + DFP (purple); right, cells treated with vehicle (gray), 1000 µg/ml MNU (pink) or 1000 µg/ml MNU + olaparib (green). h Retinas ex vivo were treated with 1000 µg/ml MNU alone or in combination with DFP and immunolabeled with GFAP (cyan). i Immunostaining of cone arrestin (ARR3, green) in ex vivo retinas treated with high doses of MNU (1000 µg/ml) with/without DFP or olaparib (striped bars) and (j) quantification of the area of cone arrestin-positive labeling. Dots represent individual retinas from different mice. All data are expressed as the mean ± SEM. *p < 0.05, **p < 0.01; ***p < 0.001. Statistical analyses were performed using a two-tailed Student´s t-test. Scale bars: 25 µm.