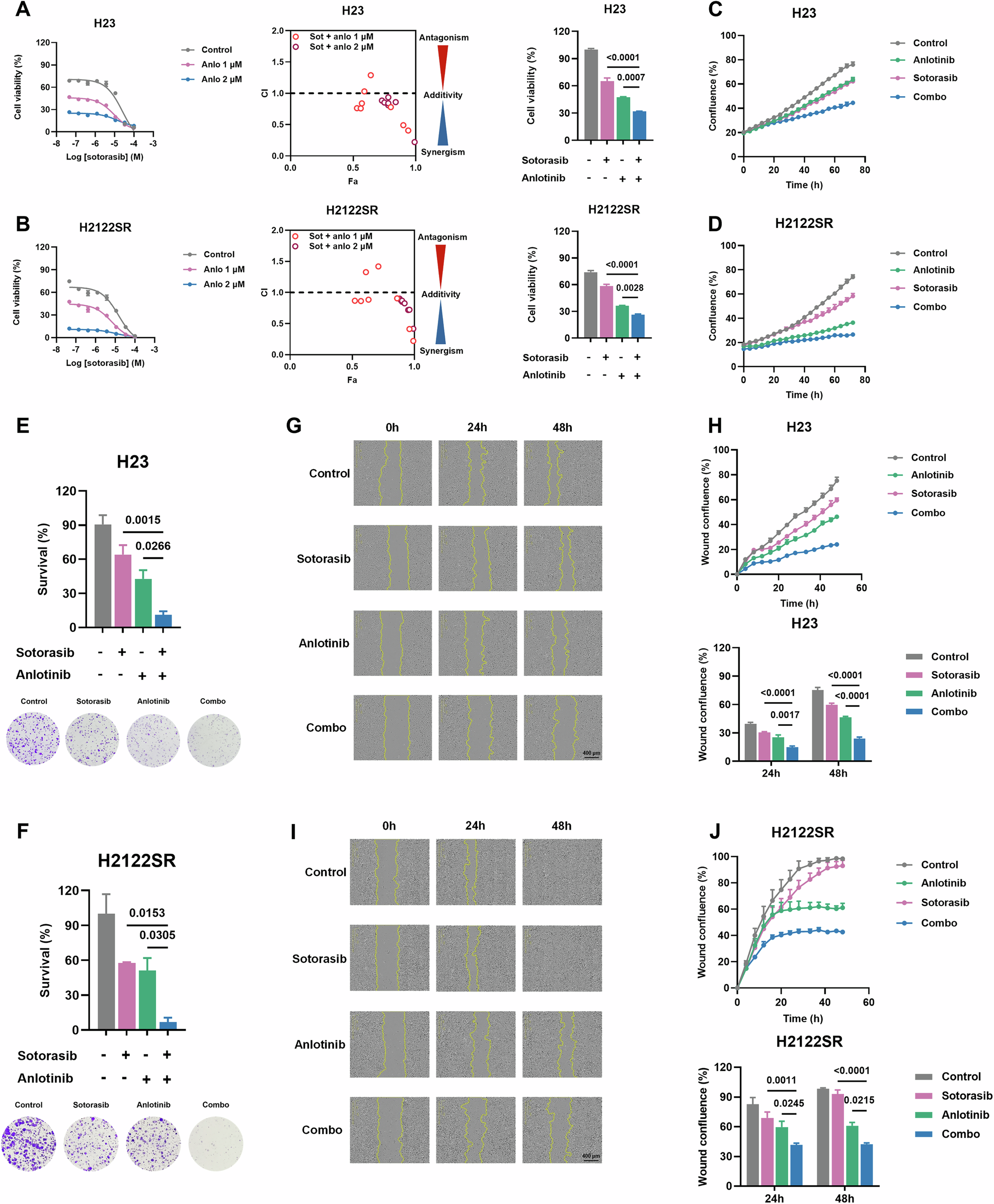
Fig. 1: Anlotinib enhances the sensitivity to KRAS-G12Ci of primary and acquired resistant cells in vitro.

A, B Cell viability and combination index of anlotinib combined with sotorasib treated H23 (A) and H2122SR (B). Results are shown as mean ± SEM. Statistical differences are determined using one-way ANOVA with Tukey’s multiple comparisons test. Bold: p < 0.05. n = 3 per group. CI: combination index, Fa fraction affected, Sot sotorasib, Anlo anlotinib. C, D Cell growth of H23 (C) and H2122SR (D) treated with anlotinib (2 μM) plus sotorasib (1 μM) monitored using IncuCyte. Results are shown as mean ± SEM. Bold: p < 0.05. n = 3 per group. Combo: anlotinib plus sotorasib. E, F Colony formation assays of H23 (E) and H2122SR (F) treated with anlotinib (1 μM) plus sotorasib (1 μM) for 14 days. Results are shown as mean ± SEM. Statistical differences are determined using one-way ANOVA with Tukey’s multiple comparisons test. Bold: p < 0.05. n = 3 per group. Combo: anlotinib plus sotorasib. G–J Wound healing assays of H23 (G, H) and H2122SR (I, J) treated with anlotinib (2 μM) plus sotorasib (1 μM) for 48 h. Results are shown as mean ± SEM. Statistical differences are determined using two-way ANOVA with Tukey’s multiple comparisons test. Bold: p < 0.05. n = 3 per group. Combo: anlotinib plus sotorasib.