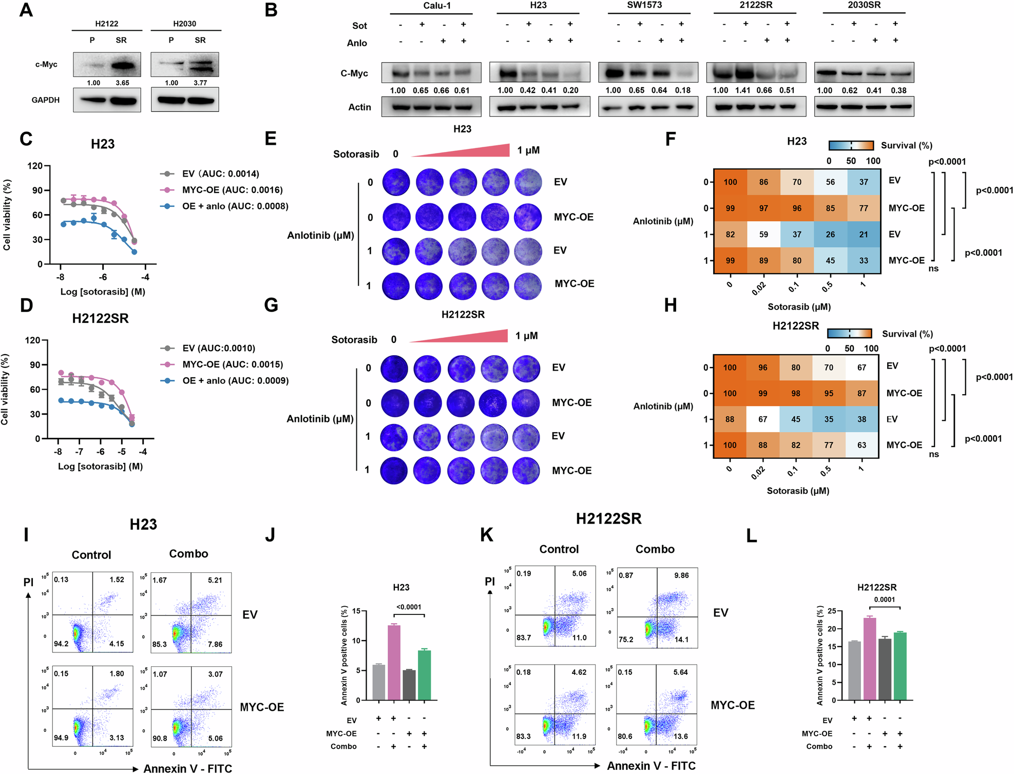
Fig. 4: The sensitization effect of anlotinib on resistant cells is mediated through inhibition of c-Myc.

A, B The expression of c-Myc in H2122SR and H2030SR compared with parental cell lines (A) and in five cell lines (Calu-1, SW1573, H23, H2122SR, and H2030SR) treated with anlotinib (2 μM) plus sotorasib (1 μM) for 24 h (B) detected by western blotting. Sot sotorasib, Anlo anlotinib. C, D Cell viability assays of H23 (C) and H2122SR (D) treated with sotorasib alone or in combination with anlotinib after transfecting empty vector (EV) or MYC overexpressing (OE) plasmids. Results are shown as mean ± SEM. Sot sotorasib, Anlo anlotinib. E–H Colony formation assays showing the long-term growth of sotorasib alone or combination treated H23 (E, F) and H2122SR (G, H) after overexpression of EV or MYC. Statistical differences are determined using two-way ANOVA with Tukey’s multiple comparisons test. Bold: p < 0.05. n = 3 per group. I–L Cell apoptosis assays of H23 (E, F) and H2122SR (G, H) treated with anlotinib (2 μM) plus sotorasib (1 μM) for 24 h after overexpression of EV or MYC. Results are shown as mean ± SEM. Statistical differences are determined using one-way ANOVA with Tukey’s multiple comparisons test. Bold: p < 0.05. n = 3 per group.