Fig. 1: Identification of ZIP8 as a significant factor in ESCC and ferroptosis.
From: ZIP8 modulates ferroptosis to drive esophageal carcinoma progression

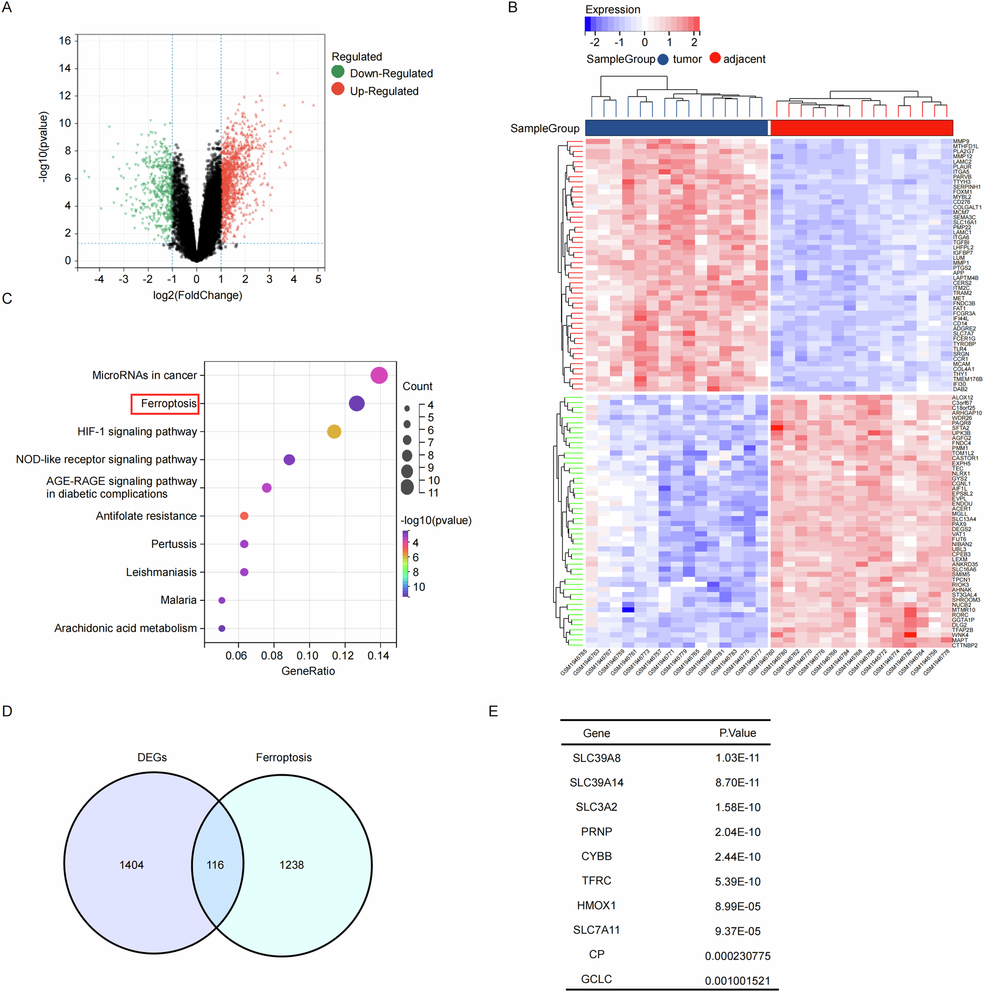
A Differential gene expression analysis using GSE75241 dataset identified 1152 genes with significant differential expression under the criteria of p < 0.01 and logFC > 2. A Volcano plot displayed the differential expression between ESCC and normal groups derived from GSE75241. B A heatmap represents the top 50 differentially expressed genes (DEGs), highlighting their expression patterns across samples. C KEGG pathway analysis was conducted to elucidate the potential biological functions of the DEGs. D Venn diagram showing the intersection between genes associated with ferroptosis and the DEGs identified in our study. E A list of genes with their respective p values, indicating the statistical significance of their differential expression.