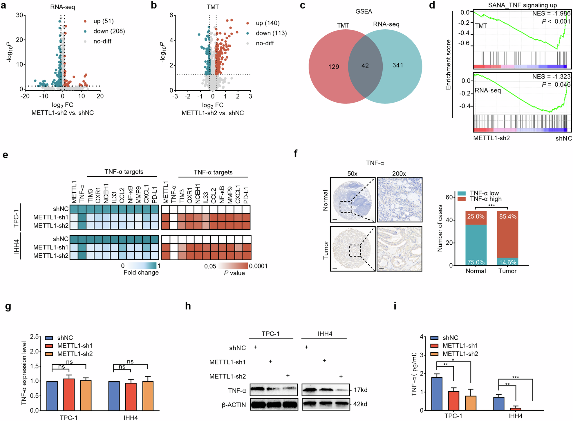
Fig. 4: METTL1 regulates TNF-α expression at the posttranscriptional level.

a The volcano plot of different expression genes (DEGs) between METTL1-depleted and control PTC cells by RNA-seq. b The volcano plot of different expression proteins (DEPs) between METTL1-depleted and control PTC cells by Tandem Mass Tag. c Venn diagram of DEPs-enriched GSEA pathways and DEGs-enriched GSEA pathways. d GSEA was conducted to show the enriched gene signatures in METTL1-control PTC cells. e RT-qPCR was performed to validate the representative differentially expressed TNF-α target genes in METTL1-depleted and control TPC-1 and IHH4 cells (n = 3). Unpaired Student’s t-test, the P value as indicated. f Representative images and semiquantitative analyses of immunohistochemistry (IHC) staining for TNF-α in a TMA with 48 cases of paired PTC tumorous and non-tumorous tissues. Chi-square test, ***P < 0.001. scale bars = 200 μm (50×) or 50 μm (200×). g RT-qPCR was performed to detect TNF-α mRNA expression in TPC-1 and IHH4 cells stably transfected with METTL1-shRNAs (METTL1-sh) or control shRNA (shNC) (n = 3). h Western blot was performed to detect TNF-α protein expression in TPC-1 and IHH4 cells stably transfected with METTL1-shRNAs (METTL1-sh) or control shRNA (shNC). i Enzyme-linked immunosorbent assay (ELISA) to compare the secretion between METTL1-depleted and control TPC-1 and IHH4 cells (n = 3). Two-tailed paired Student’s t-test in (e, g), two-tailed unpaired Student’s t-test in (i) ns non-significant, *P < 0.05, **P < 0.01, ***P < 0.001.