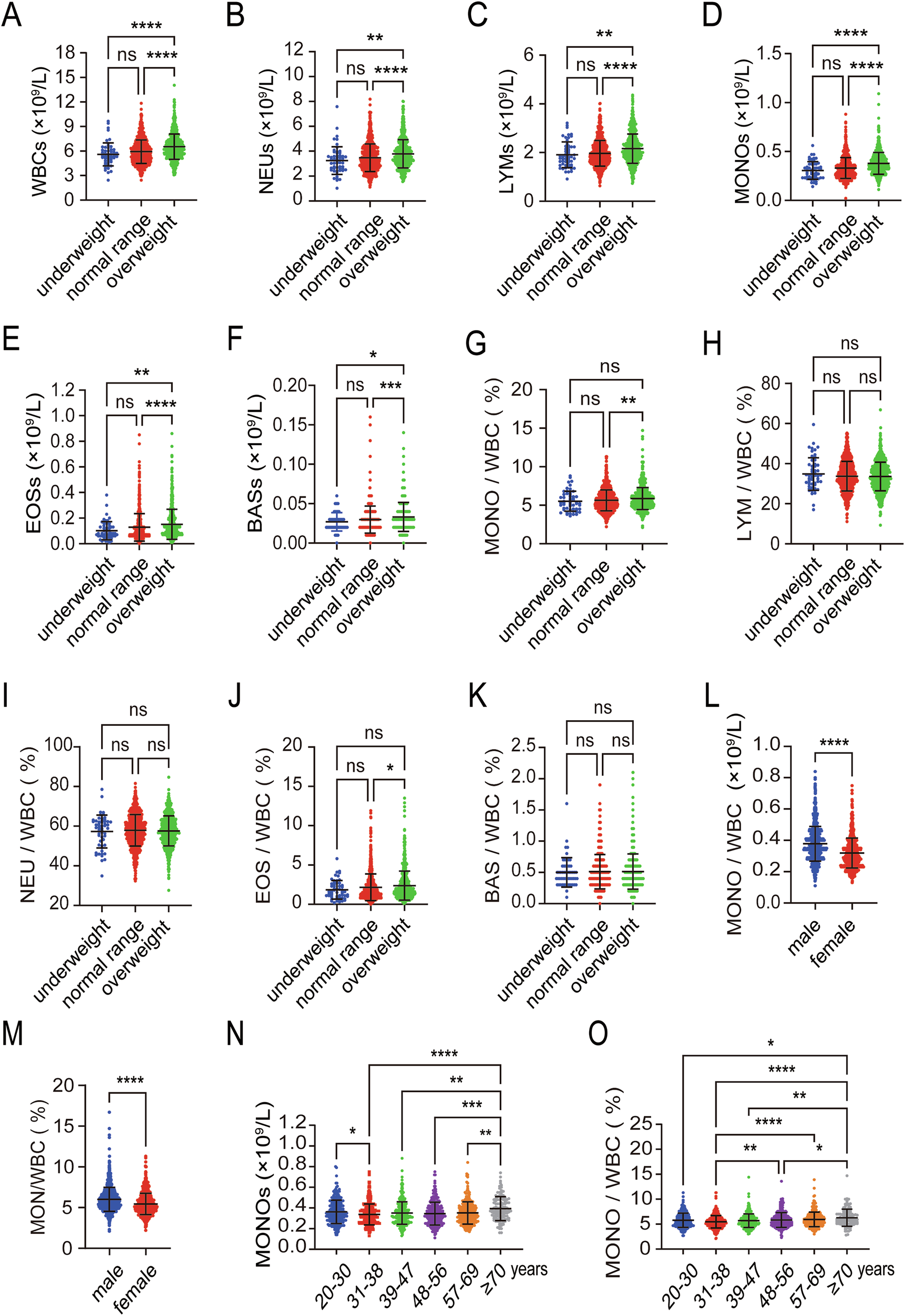
Fig. 1: Obesity as an independent factor influencing peripheral monocyte levels.

A–F Absolute values of WBC, NEU, LYM, MONO, EOS, and BAS in the underweight, normal range, and overweight groups in peripheral blood. G–K Proportions of MONO/WBC, LYM/WBC, NEU/WBC, EOS/WBC, and BAS/WBC in the underweight, normal range, and overweight groups in peripheral blood. L Absolute values of MONO in male and female groups in peripheral blood. M Proportions of MONO/WBC in male and female groups in peripheral blood. N Absolute values of MONO across different age groups in peripheral blood. O Proportions of MONO/WBC across different age groups in peripheral blood. Data are presented as mean ± SEM. *p < 0.05, **p < 0.01, ***p < 0.001, ****p < 0.0001, ns not significant.