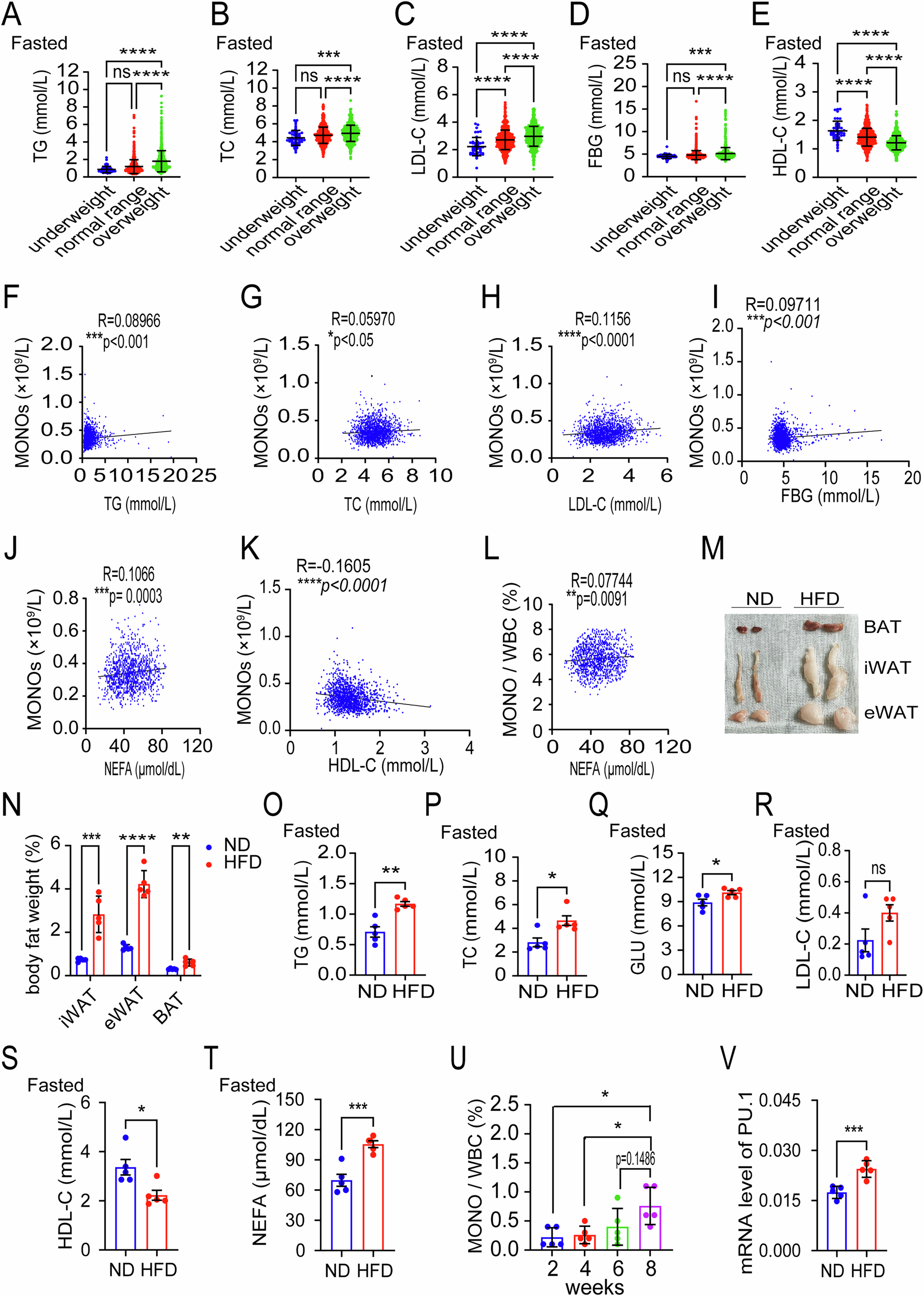
Fig. 2: HFD-induced obesity promotes the increase of monocytes in vivo, and correlates with peripheral dyslipidemia.

A–E Serum levels of TG, TC, LDL-C, FBG and HDL-C in the underweight, normal weight, and overweight groups in 12 h fasted state. F–K Correlation analysis of serum levels of TG, TC, LDL-C, FBG, NEFA and HDL-C with absolute values of MONO in peripheral blood. L Correlation analysis of serum levels of NEFA with proportions of MONO/WBC in peripheral blood. M Representative images of BAT, iWAT, and eWAT in the ND (n = 5) and HFD (n = 5) groups. N Tissue weights, presented as % of body weight in mice described in (M) (ND group n = 5; HFD group n = 5). O–T Serum levels of TG, TC, GLU, LDL-C, HDL-C and NEFA in the ND (n = 5) and HFD (n = 5) groups in 12 h fasted state. U The change in the proportion of monocytes to WBCs in PB of mice in the HFD (n = 5) group during HFD feeding for 8 weeks. V mRNA levels of PU.1 in HSCs from ND (n = 5) and HFD groups (n = 5). Data are presented as mean ± SEM. *p < 0.05, **p < 0.01, ***p < 0.001, ****p < 0.0001, ns not significant.