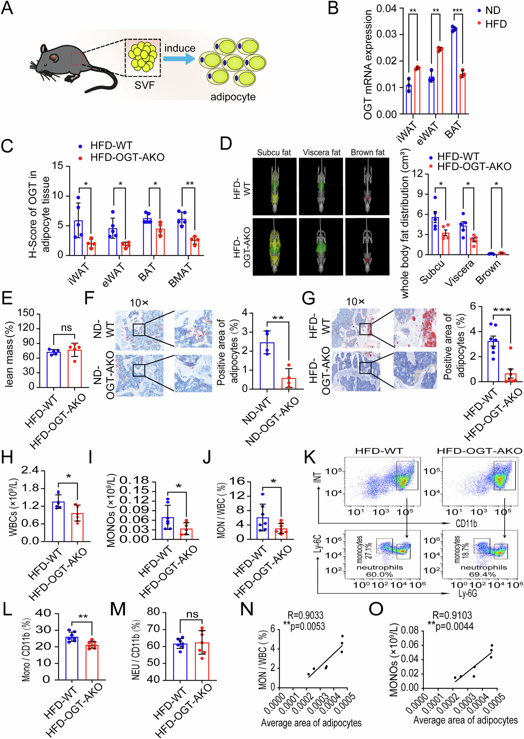
Fig. 3: Adipocyte OGT contributes to the monocyte increase in HFD-induced obesity.

A Schematic diagram of mature adipocytes induced from SVF cells. B The mRNA level of OGT in different part of body in adipocytes in ND and HFD groups. C The H-Score of OGT expression in iWAT, eWAT, BAT and bone marrow adipose tissue (BMAT) in HFD-WT (n = 5) and HFD-OGT-AKO (n = 4) groups. D Micro CT images of adipose tissue from HFD-WT (n = 5) and HFD-OGT-AKO (n = 5) group. And the statistical histograms were shown on the right. Yellow represents subcutaneous fat, green represents visceral fat, and red represents brown fat. E Lean mass of HFD-WT (n = 5) and HFD-OGT-AKO (n = 5) mice. F ORO staining and quantification of BMAds from ND-WT (n = 4) and ND-OGT-AKO (n = 4) groups. And the statistical histograms were shown on the right. G ORO staining and quantification of BMAds from HFD-WT (n = 7) and HFD-OGT-AKO (n = 7) groups. And the statistical histograms were shown on the right. H–J Statistics of absolute value of WBC, MONO and MONO/WBC proportion in PB from HFD-WT (n = 7) and HFD-OGT-AKO (n = 7) groups. K–M The MONO and NEU proportion analysis of BM in HFD-WT (n = 7) and HFD-OGT-AKO (n = 7) groups was shown. And the statistical histograms were shown on the right. N Correlation analysis of proportions of MONO/WBC with average area of adipocytes. O Correlation analysis of absolute values of MONO with average area of adipocytes. Data were presented as mean ± s.e.m. *p < 0.05, **p < 0.01, ***p < 0.001, ****p < 0.0001, ns no significance, SVF stromal vascular fraction cells.