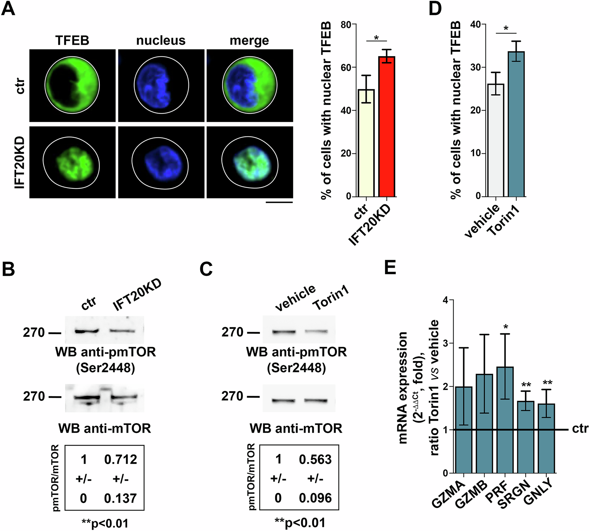
Fig. 5: IFT20 regulates the mTOR-dependent activity of TFEB in CTLs.

Immunofluorescence analysis of GFP-tagged TFEB in ctr and IFT20 KD CTLs (A) or Torin1-treated CTLs (D). The graphs show the quantification of nuclear TFEB in IFT20 KD (A) and Torin1-treated (3 h) (D) CTLs compared to control cells (n = 3; mean ± SD, unpaired t test). Representative images (medial optical sections) are shown. Scale bar: 5 μm. Immunoblot analysis of pmTOR in representative matched ctr and IFT20 KD (B) or Torin1-treated (C) CTLs. mTOR was used as loading control. The migration of molecular mass markers is indicated. The quantifications of pmTOR in CTL lysates are reported in the tables (n ≥ 3; mean fold ± SD, one-sample t test). E Quantitative RT-PCR analysis of LG component genes in CTLs treated with Torin1 for 24 h (n ≥ 4; one-sample t test). The relative abundance of gene transcripts was determined on duplicate samples using the ΔΔCt method and was normalized to human 18S. The data (mean ± SD) are expressed as normalized fold expression in treated versus control samples, with the expression in control cells set for each gene as 1 (black line). *P < 0.05; **P < 0.01.