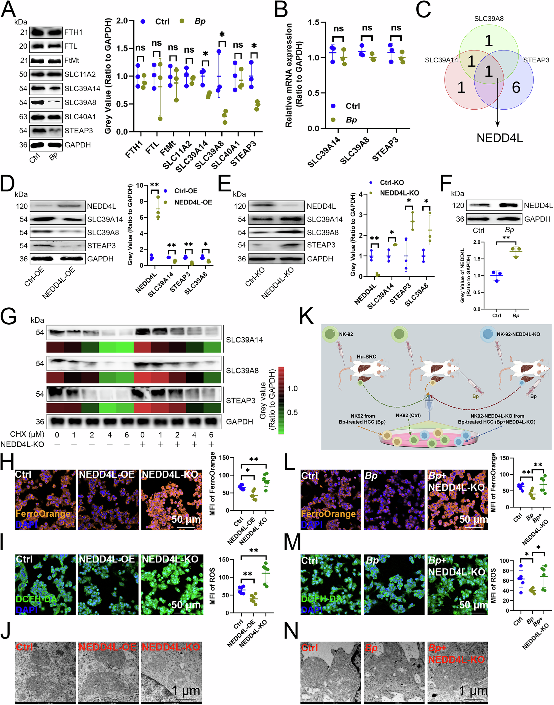
Fig. 3: B. parabrevis suppressed NK cell ferroptosis dependently on upregulating NEDD4L.

A Immunoblotting showing the expression of iron transporters in NK cells (n = 3). B RT-qPCR showing transcript levels of three iron transporters in NK cells (n = 3). C Venn diagram analysis of the common E3 ubiquitin ligases of three iron transporters. D, E Effects of overexpression (D) and knockout (E) of NEDD4L on the expression of three iron transporters in NK cells (n = 3). F Effects of B. parabrevis transplantation on the expression of NEDD4L in NK cells (n = 3). G Immunoblotting analysis of the expression of three iron transporters in NK cells treated with CHX (n = 3). H FerroOrange probe analyzing the effect of overexpression or knockout of NEDD4L on the ferrous ion content in NK cells (n = 6). I DCFH-DA probe demonstrating the effect of overexpression or knockout of NEDD4L on the ROS content in NK cells (n = 6). J Transmission electron microscopy showing the effects of overexpression or knockout of NEDD4L on the length and morphology of each mitochondria in NK cells (n = 6). K Experimental flowchart to evaluate the effects of B. parabrevis transplantation and NEDD4L knockout on NK cell function. L FerroOrange probe illustrating the effects of B. parabrevis transplantation and NEDD4L knockout on the ferrous ion content in NK cells (n = 6). M DCFH-DA probe analyzing the effects of B. parabrevis transplantation and NEDD4L knockout on ROS content in NK cells (n = 6). N Transmission electron microscopy showing the effects of B. parabrevis transplantation and NEDD4L knockout on the length and morphology of each mitochondria in NK cells (n = 6). A, B, D–I, L, M represented mean ±SD analyzed by unpaired t test. *P < 0.05, **P < 0.01. CHX Cycloheximide.