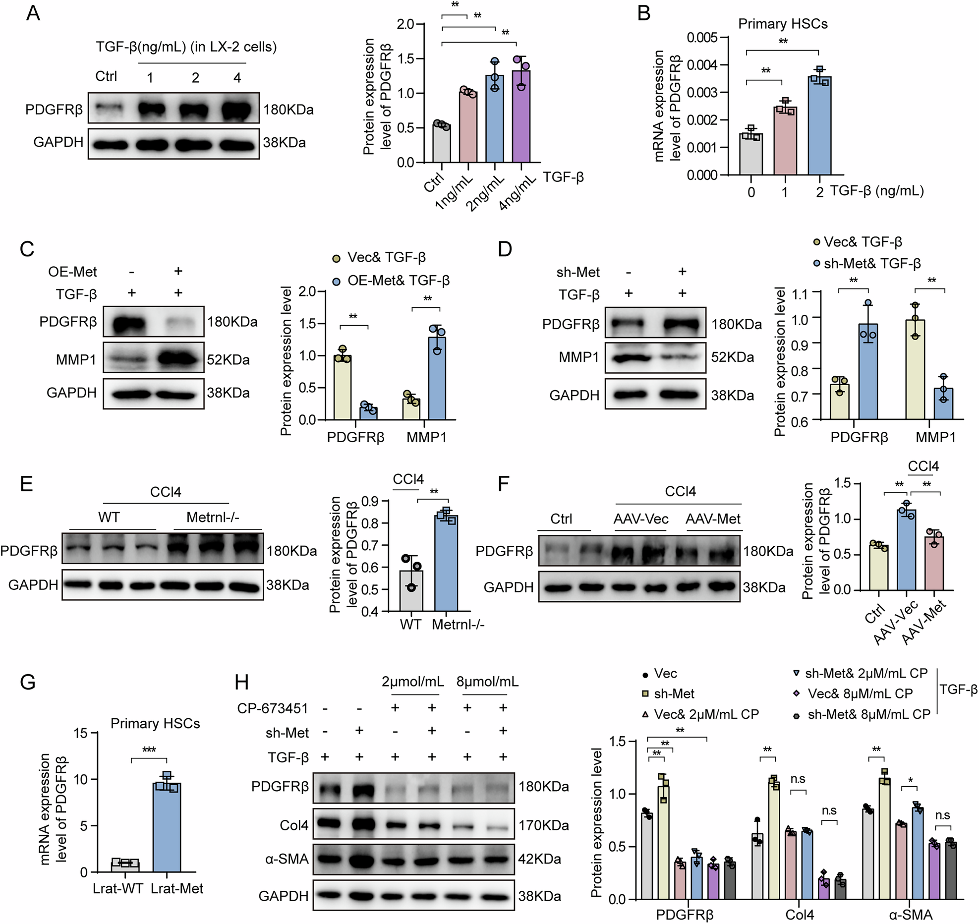
Fig. 6: Metrnl regulates HSCs activation by targeting the PDGFRβ signaling pathway.

A Representative Western blot images and quantification analysis of PDGFRβ expression in LX-2 cells treated with TGF-β (1, 2, and 4 ng/mL) for 48 h (n = 3 per group). B The mRNA expression of PDGFRβ in primary HSCs isolated from C57BL/6 mice and treated with TGF-β (1 and 2 ng/mL) for 48 h (n = 3 per group). Representative western blot images and quantification analysis of PDGFRβ and MMP1 expression in LX-2 cells under TGF-β (2 ng/mL) stimulation for 48 h, either OE-Metrnl overexpression (C) or sh-Metrnl knockdown (D) (n = 3 blots). E Representative Western blot images and quantification analysis of PDGFRβ in the liver from WT and Metrnl−/− mice induced by CCl4 for 8 weeks (n = 3 blots). F Representative Western blot images and quantification analysis of PDGFRβ expression in the liver from CCl4-induced mice injected with AAV-vector or AAV-Metrnl virus (n = 3 blots). G The mRNA expression of PDGFRβ in primary HSCs isolated from Lrat-WT and Lrat-Met was analyzed after natural differentiation for 7 days (n = 3 per group). H Representative Western blot images and quantification analysis of PDGFRβ, Col4, and α-SMA expression in LX-2 cells treated with PDGFRβ inhibitor (CP-673451, 2 µM/mL, and 8 µM/mL) and injected with sh-Metrnl knockdown virus, under TGF-β (2 ng/mL) stimulation for 48 h (n = 3 blots). All data are mean ± SD. *P < 0.05, **P < 0.01, and ***P < 0.001.