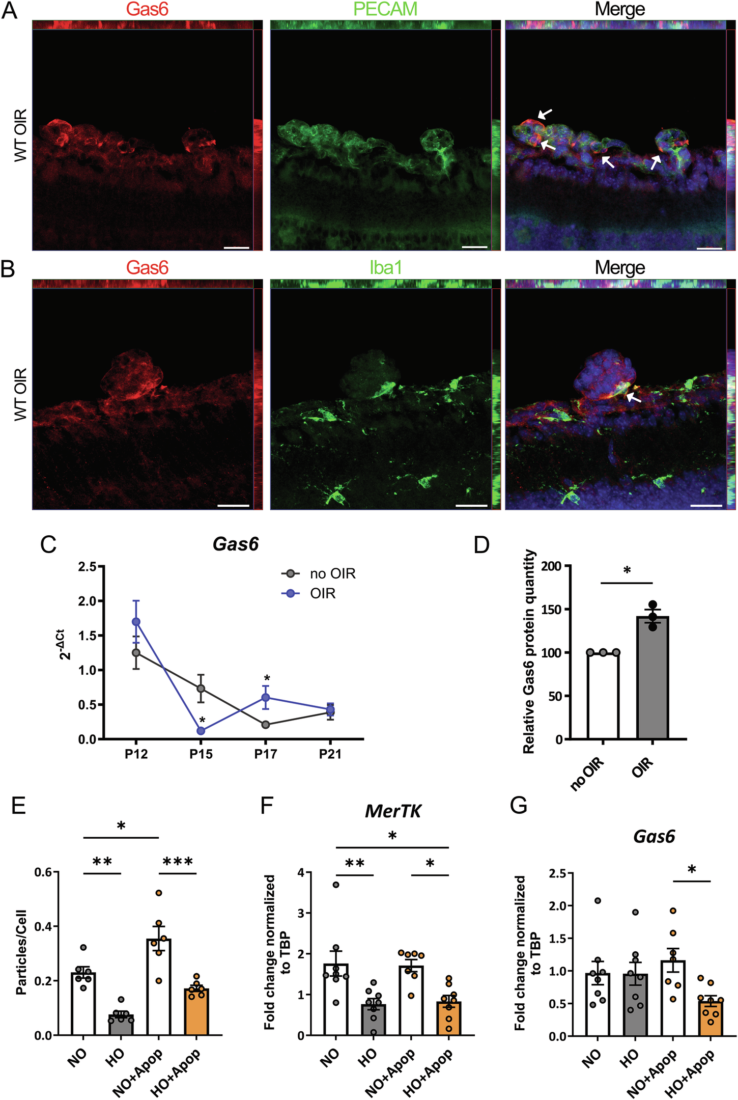
Fig. 2: GAS6 expression in the OIR model.

A, B C57BL/6J mice were subjected to the OIR model, or kept in room air. At P17, pups were sacrificed, and retinal cross sections were immunostained for GAS6 combined with PECAM-1 or IBA1, and the nuclei were counterstained with DAPI. Wide field images of co-localization of GAS6 (red) with ECs (PECAM-1, green) (A), or with microglia cells (IBA1, green) (B) in the pathological tufts (white arrows). Scale bar: 20 µm. (C) Analysis of Gas6 mRNA expression in retinas of C57BL/6J mice subjected to the OIR protocol at indicated time points (mice maintained in room air were used as control). Relative expression to Tbp without normalization is shown. (n = 4–5 mice). D Graph illustrating GAS6 protein expression in retina lysates of C57BL/6J mice subjected to the OIR model or controls kept in room air at P17. Intensity of GAS6 signal in non-OIR group was set as 100 for each experiment. n = 3, retinas from 3–4 mice of one breeding were pooled for one sample. E Primary microglia were cultured with or without apoptotic HUVECs under normoxia or hypoxia for 24 h. Phagocytosis rate was quantified 90 minutes after addition of pHrodo labeled apoptotic HUVECs. (n = 6 microglia cell isolations) (F, G) Mertk and Gas6 mRNA expressions in primary microglia cultured with or without apoptotic HUVECs under normoxia or hypoxia (1% O2), for 24 h. NO normoxia, HO hypoxia, Apop:apoptotic HUVECs. n = 7–8 microglial cell isolations. Data are presented as mean ± SEM, *p < 0.05, **p < 0.01, ****p < 0.0001.