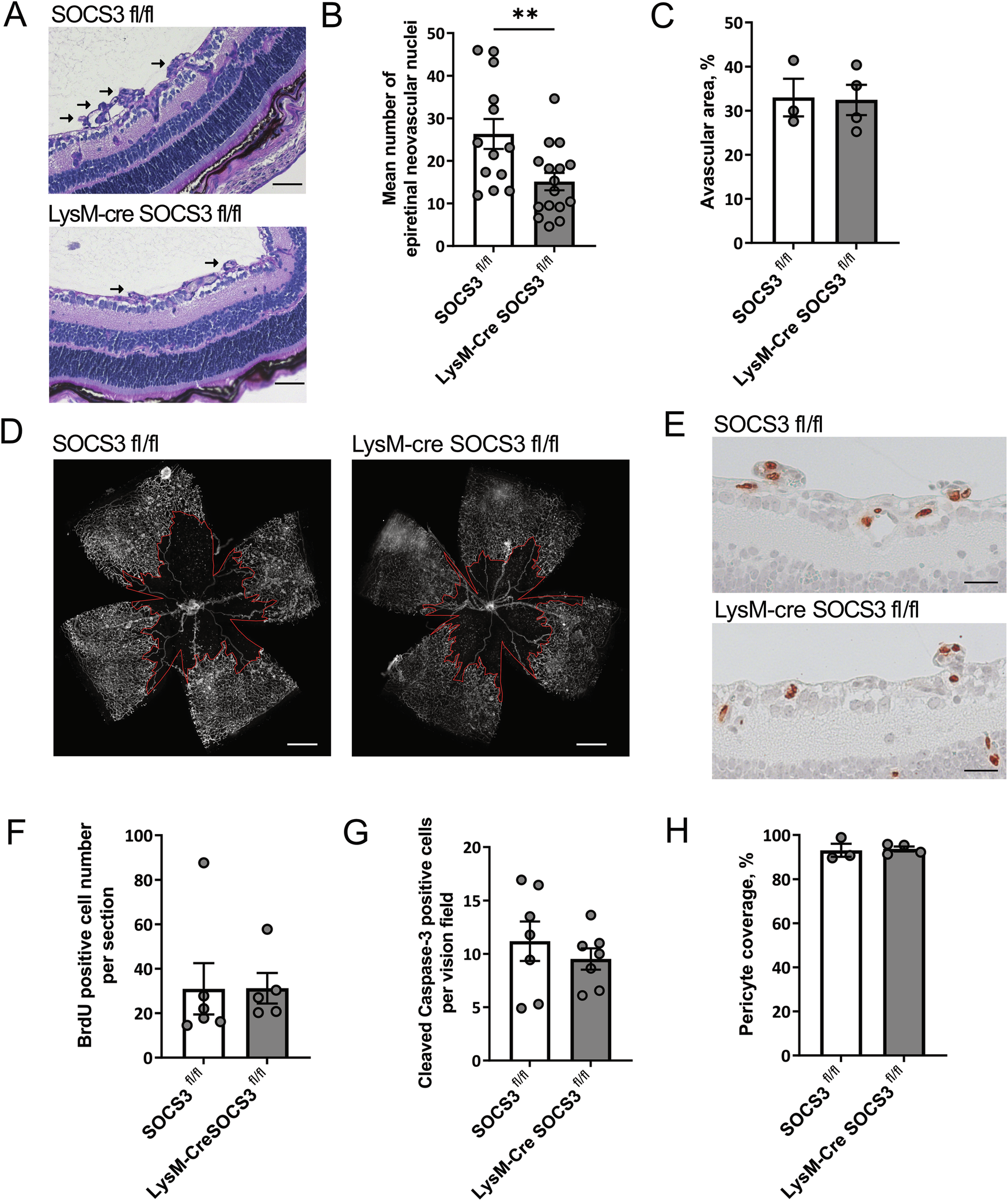
Fig. 3: Myeloid SOCS3-deficiency decreases pathological angiogenesis in the OIR model without effects on revascularization.

A–H Myeloid SOCS3-deficient (LysM-Cre SOCS3fl/fl) mice or control (SOCS3fl/fl) littermates were subjected to the OIR protocol, and sacrificed at P17. In E, F mice additionally received i.p. BrdU injections at P16. (A) Representative pictures of PAS stained retinal cross-sections showing differences in neovascular tufts (black arrows). Scale bar: 50 µm. B Quantification of epiretinal neovascular nuclei in PAS stained retinal cross-sections. (n = 13–16 mice per group). C Analysis of vasoobliteration area demonstrates no differences in the size of avascular area between control and myeloid SOCS3-deficient mice. (n = 3–4 mice per group). D Representative images of retina whole mounts stained with isolectin B4, which labels retinal vessels in control and myeloid SOCS3-deficient retinas. The red line indicates the location of the avascular area. Scale bar: 500 µm. E Representative pictures illustrating no differences in proliferation between control and myeloid SOCS3-deficient mice. Scale bar: 25 µm. F Quantitative analysis of proliferation rate showing as number of BrdU-positive cells per retina section. (n = 5–6 mice per group). G Examination of EC apoptosis in mouse retinas from control and myeloid SOCS3-deficient mice represented as the number of cleaved caspase 3 positive cells in co-localization with retinal vessels (isolectin B4) per vision field (n = 7 mice per group). H Analysis of vessel pericyte coverage in control and myeloid SOCS3-deficient mice (n = 3–4 mice per group). Data are presented as mean ± SEM. **P < 0.01.