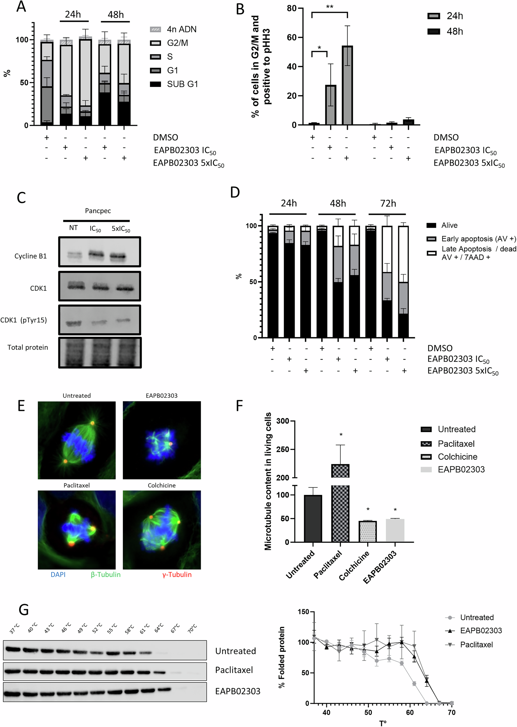
Fig. 4: EAPB02303 affects cell cycle, induces apoptosis and alters microtubule polymerization in PDAC cells.

Pancpec cells were incubated with EAPB02303 at the IC50 or 5xIC50 (IC50: 11 nM), fixed with 70% ethanol, stained with propidium iodide (A) and with an antibody against PHH3 (B) and analyzed by flow cytometry (n = 3). C Western blot analysis of key proteins of the G2/M checkpoint, cyclin B1, CDK1 and CDK1 phosphorylated at Tyr15, in Pancpec cells treated as described in A (n = 3). D Apoptosis was assessed by measuring Annexin 5/7-AAD staining by flow cytometry in Pancpec cells incubated with EAPB02303 (IC50 and 5xIC50) for 24, 48 and 72 h (n = 3). E CFPAC-1 cells were grown on coverslips and incubated with vehicle, EAPB02303, paclitaxel or colchicine, fixed with formaldehyde before staining with DAPI and antibodies against β-tubulin and γ-tubulin. Representative immunofluorescence images showing mitotic spindle disorganization following treatment with paclitaxel (6 h) and colchicine (24 h) (known MTAs) and also EAPB02303 (6 h). F Pancpec cells were incubated with vehicle, EAPB02303, paclitaxel or colchicine at 50 nM for 18 h. Cells were stained with an antibody against β-tubulin following permeabilization and fixation to allow the direct quantification of the microtubule biomass in cells. G CETSA melting curves of β-tubulin were generated using CFPAC-1 cell extracts after incubation with vehicle, EAPB02303 or paclitaxel for 3 h (n = 3). The shift in β-tubulin thermostability after incubation with EAPB02303 compared with vehicle indicates EAPB02303 engagement with β-tubulin. In panel change to Vehicle or Untreated. Error bars represents mean ± SD. Two tailed unpaired t-test p-values are reported ****p < 0.0001 ***p < 0.001, **p < 0.01, *p < 0.05. ns: not significant.