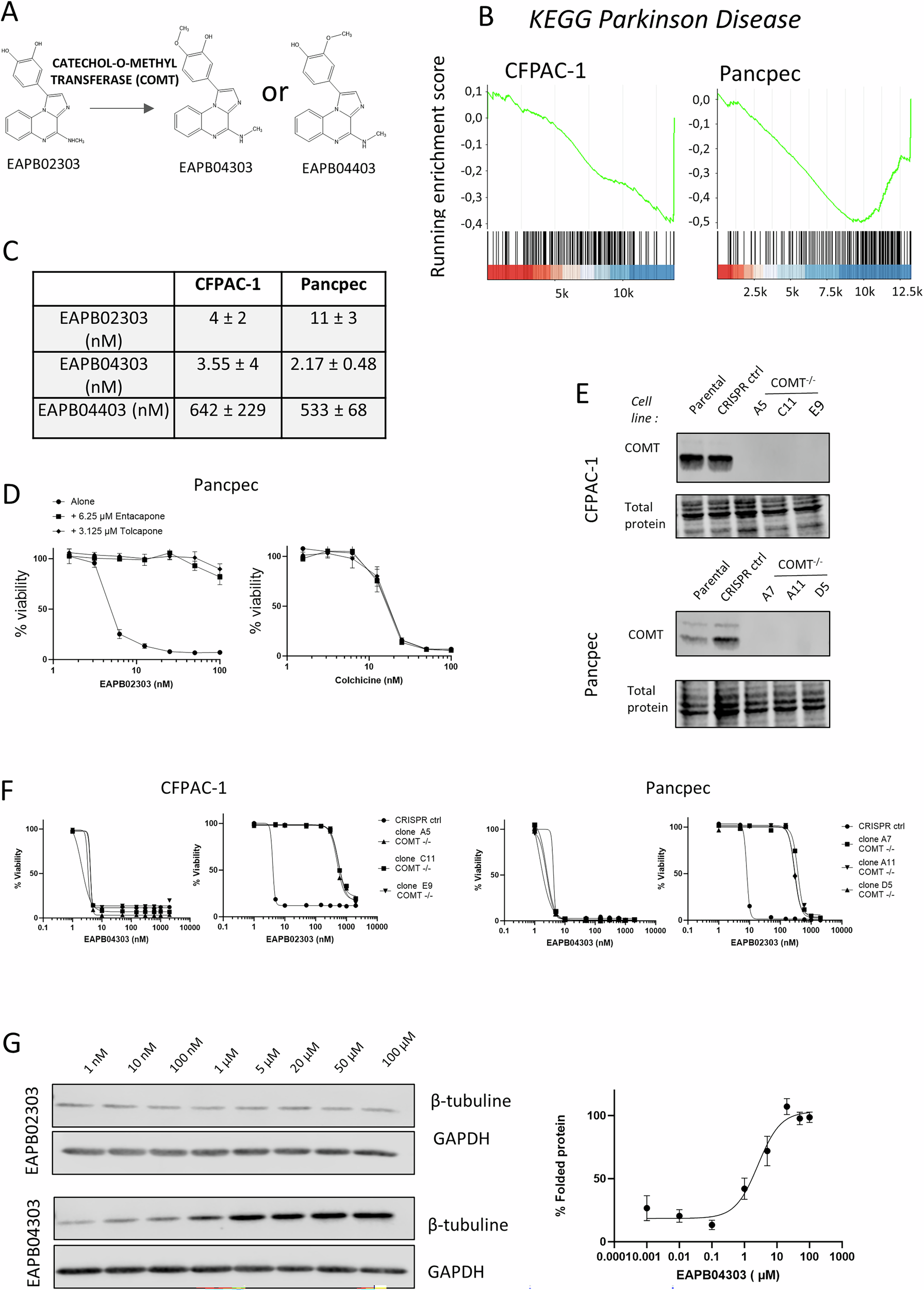
Fig. 5: EAPB02303 is bioactivated by catechol-O-methyltransferase (COMT) to elicit its activity at nanomolar concentrations.

A The hypothetical bioactivation of EAPB02303 by COMT would result in methylation at the 3’ or 4’ position of the catechol moiety, yielding EAPB04303 or EAPB04403. B Enrichment plots of the KEGG gene set “Parkinson disease” in Pancpec and CFPAC-1 cells after incubation with EAPB02303 (5xC50 for 6 h). C EAPB04303 and EAPB04403 were synthetized and their cytotoxicity in Pancpec and CFPAC-1 cells was assessed with the SRB assay and compared with that of EAPB02303 (n = 3). EAPB04303 was the most potent molecule with the lowest IC50, in line with the hypothesis that it is the active metabolite of EAPB02303. D CFPAC cells were incubated (or not) with the COMT inhibitors entacapone and tolcapone for 30 min before exposure to EAPB02303 or colchicine. The cytotoxic effect of EAPB02303, but not of colchicine, was assessed by SRB assay and abolished by the COMT inhibitors (n = 3). E The COMT gene was knocked out using the CRIPSR/cas9 system in CFPAC-1 and Pancpec cells and three different clones for each cell line were selected and validated by western blotting. F EAPB02303 activity was dramatically decreased in the three COMT−/− clones of each cell line, while EAPB04303 activity remained unchanged. G ITDR-CETSA of β-tubulin showed that in CFPAC-1 COMT−/− cells (clone E9), EAPB02303 cannot engage with tubulin, while EAPB04303 retains this activity.