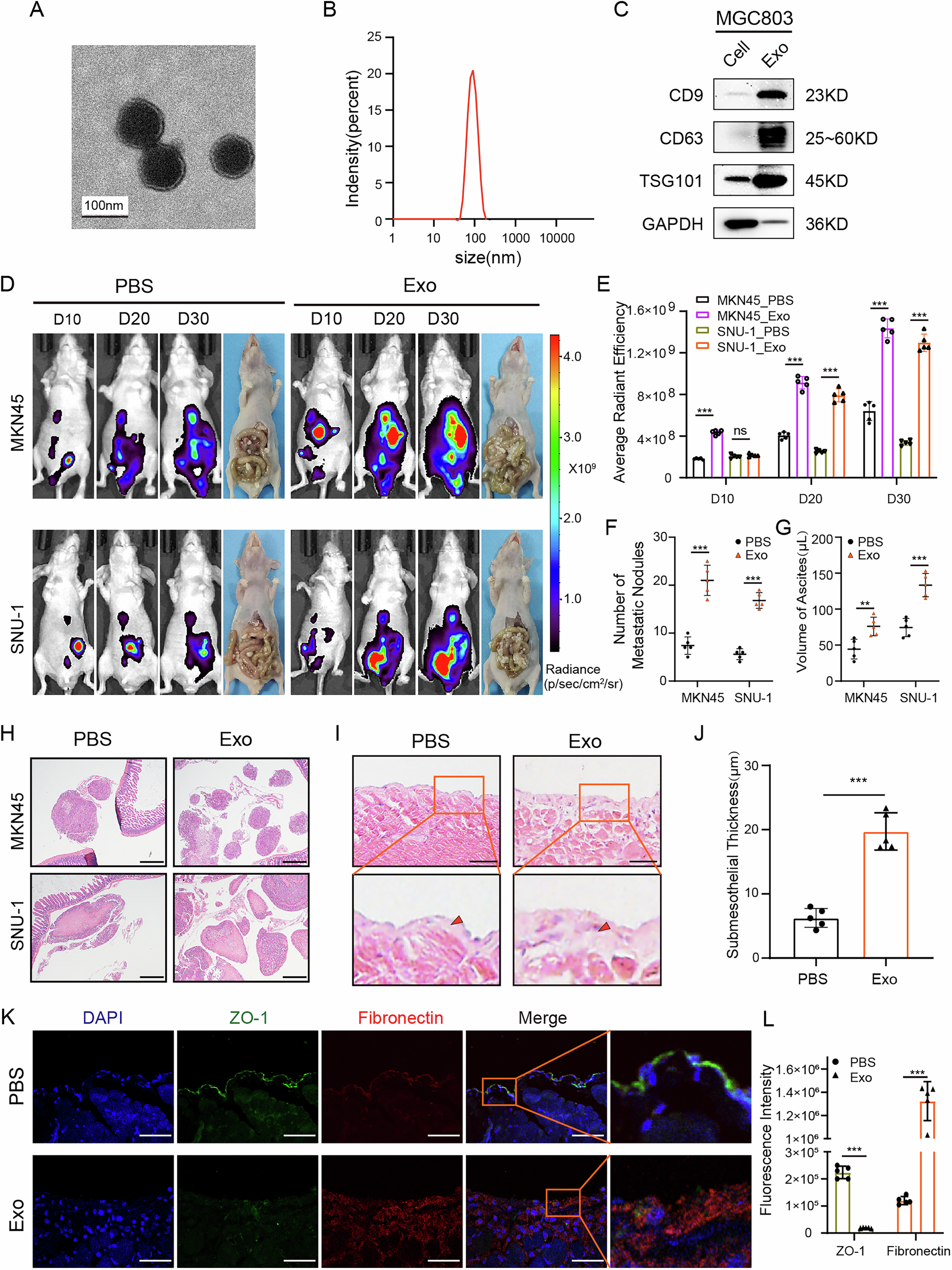
Fig. 1: GC cell-derived exosomes promoted GCPM in vivo.

A Exosome imaging by transmission electron microscopy. Scale bars, 100 μm. B Exosome particle size analysis. C Identification of exosome markers by western blot. Exo, MGC803 exosomes; cell, MGC803 cell lysates. D, E IVIS imaging of mice intraperitoneally injected with MKN45-luc or SNU-1-luc tumor cells on day10, 20 and 30, and corresponding statistical analyses. F, G Statistics of tumor nodules and ascites in the abdominal cavity of mice. H Microscopic metastatic nodules in the abdominal cavity. I, H The peritoneum of mice stained with HE and subcutaneous collagen thickness statistics. K, L Immunofluorescence staining and fluorescence intensity statistics of the peritoneal mesenchymal layer and collagen layer. Green, ZO-1; red, fibronectin. Scale bars, 50 μm. (*p < 0.05; **p < 0.01; ***p < 0.001; ns, no significance).