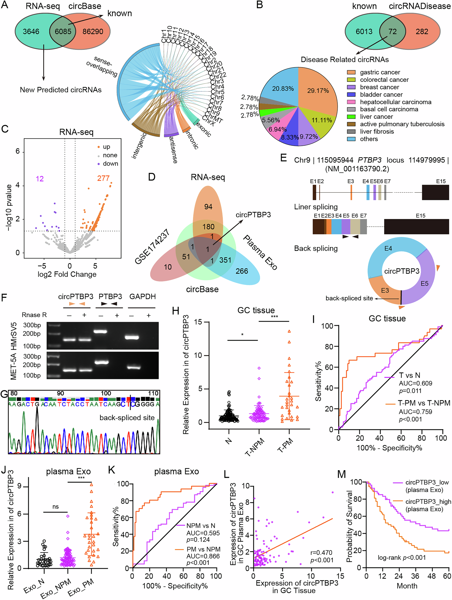
Fig. 3: Identification and clinical significance of exosomal circPTBP3 in GCPM patients.

A New prediction circRNA classification and origin tracing by RNA-seq. B Roles of known circRNAs from RNA-seq in disease. C Volcano plot of differentially expressed circRNAs in RNA-seq. D Volcano plot of differentially expressed circRNAs in RNA-seq. E Venn analysis of up-regulated circRNAs in the three datasets (RNA-seq, GSE174237, plasma exosomal circRNA data of GC patients). E Schematic representation of circPTBP3 origin and back-splicing. Black arrow, primers for linear product; orange arrow, primers for circPTBP3. F Assay of circRNA resistance to Rnase R. G Identification of the backsplice site of circPTBP3 by sanger sequencing. H Detection of circPTBP3 expression in GC and adjacent normal tissues. N, adjacent normal tissues; T-NPM, GC tissues in situ without peritoneal metastasis; T-PM, GC in situ with peritoneal metastasis. I ROC curves showed the efficacy of circPTBP3 expression on GC or GCPM. AUC, area under curve. J Detection of circPTBP3 expression in plasma exosomes from GC patients and healthy volunteers. Exo_N, exosomes from healthy volunteers; Exo_NPM, exosomes from GC patients without peritoneal metastasis; Exo_PM, exosomes from GC patients with peritoneal metastasis. K ROC curves detecting the efficacy of plasma exosomal circPTBP3 expression on GC or GCPM. (L Correlation analysis of the expression levels of circPTBP3 between tissue and plasma exosomes of GC patients. M The Kaplan-Meier method was employed to evaluate the prognosis of plasma exosomal circPTBP3 expression in GC patients. (*p < 0.05; **p < 0.01; ***p < 0.001; ns, no significance).