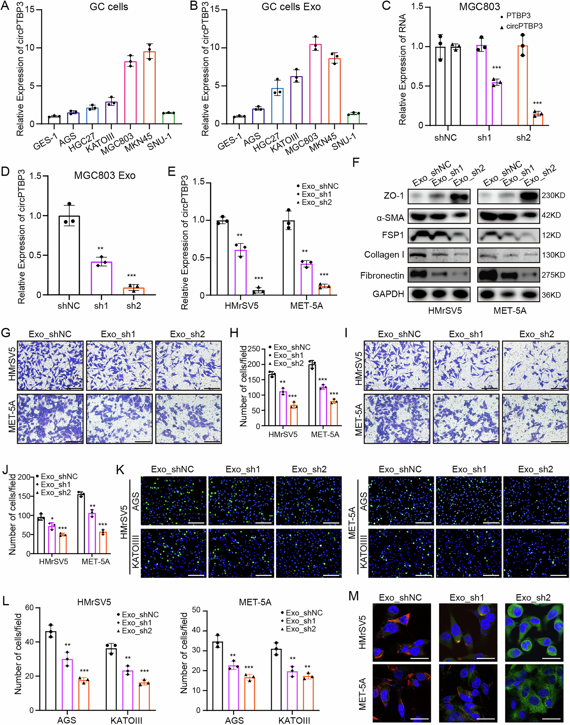
Fig. 5: Exosomes extracted from circPTBP3 knockdown GC cells could inhibit the MMT of mesothelial cells in vitro.

A, B The expression levels of circPTBP3 as well as exosomal circPTBP3 in different GC cells were determined by PCR analysis. C Construction lentivirus-mediated circPTBP3 knockdown MGC803 GC cells and its validation by PCR analysis. ShNC, control group; sh1, sh1 knockdown group; sh2, sh2 knockdown group. D Detection of circPTBP3 expression in exosomes from MGC803 cells in each group. E Detection of circPTBP3 expression in mesothelial cells treated by exosomes from MGC803 cells in each group. Exo_shNC, exosomes from MGC803 shNC group; exo_shs, exosomes from MGC803 sh1 group; Exo_sh2, exosomes from MGC803 sh2 group. F Detection of epithelial and mesenchymal proteins (ZO-1, α-SMA, FSP1, Collagen I, and Fibronectin) in mesothelial cells by western blot. G, H Observation and statistics of mesothelial cells migrating into the bottom surface of the chamber. Scale bars, 100 μm. I, J Observation and statistics of mesothelial cells invading the bottom surface of the chamber. Scale bars, 100 μm. L Observation and statistics of GC cells adhering to the mesothelial cell surface. Scale bars, 200 μm. M Immunofluorescence imaging of epithelial and mesenchymal markers of mesothelial cells. Blue, Hoechst33342, nucleus of mesothelial cells; green, ZO-1; red, fibronectin. Scale bars, 10 μm. (*p < 0.05; **p < 0.01; ***p < 0.001; ns, no significance).