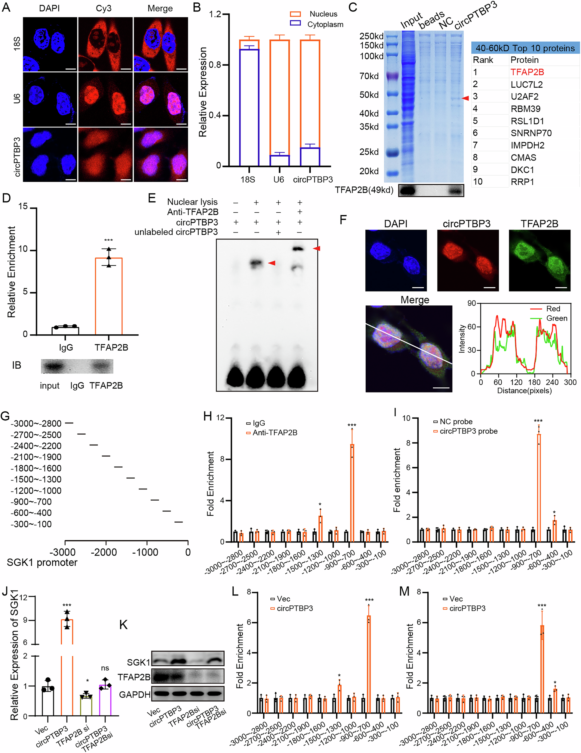
Fig. 7: circPTBP3 enhanced SGK1 transcription by recruiting TFAP2B.

A RNA FISH assay revealed the subcellular localization of circPTBP3 in HMrSV5 mesothelial cells. B Quantification of subcellular localization of circPTBP by nucleoplasmic separation combined with PCR analysis. C Gel staining of RNA pull-down assay and protein mass spectrometry. Beads, empty beads group; NC, NC probe group; circPTBP3, circPTBP3 probe group. Red arrows at the difference bands. Western blot assay revealed the specific binding of circPTBP3 to TFAP2B. D RIP assay confirmed the special binding of TFAP2B to circPTBP3.(E RNA EMSA confirmed the binding ability of the circPTBP3-specific probe to TFAP2B in vitro. The two red arrows indicated the trailing formed by circPTBP3-TFAP2B and circpTBP3-TFAP2B-anti-TFAP2B antibody complexes, respectively. F RNA FISH combined with immunofluorescence confirmed the co-localization of circPTBP3 and TFAP2B. G Schematic representation of primer construction for the SGK1 promoter. H ChIP assay was performed in circPTBP3 over-expressing HMrSV5 mesothelial cells. I ChIRP assay was performed in circPTBP3 over-expressing HMrSV5 mesothelial cells. J, K Detection of SGK1 mRNA and protein expressions in circPTBP3 over-expression or/and TFAP2B knockdown HMrSV5 cells. L ChIP assay was performed in HMrSV5 over-expression circPTBP3 group and the control group. M ChIRP assay was performed in HMrSV5 over-expression circPTBP3 group and the control group. (*p < 0.05; **p < 0.01; ***p < 0.001; ns, no significance).