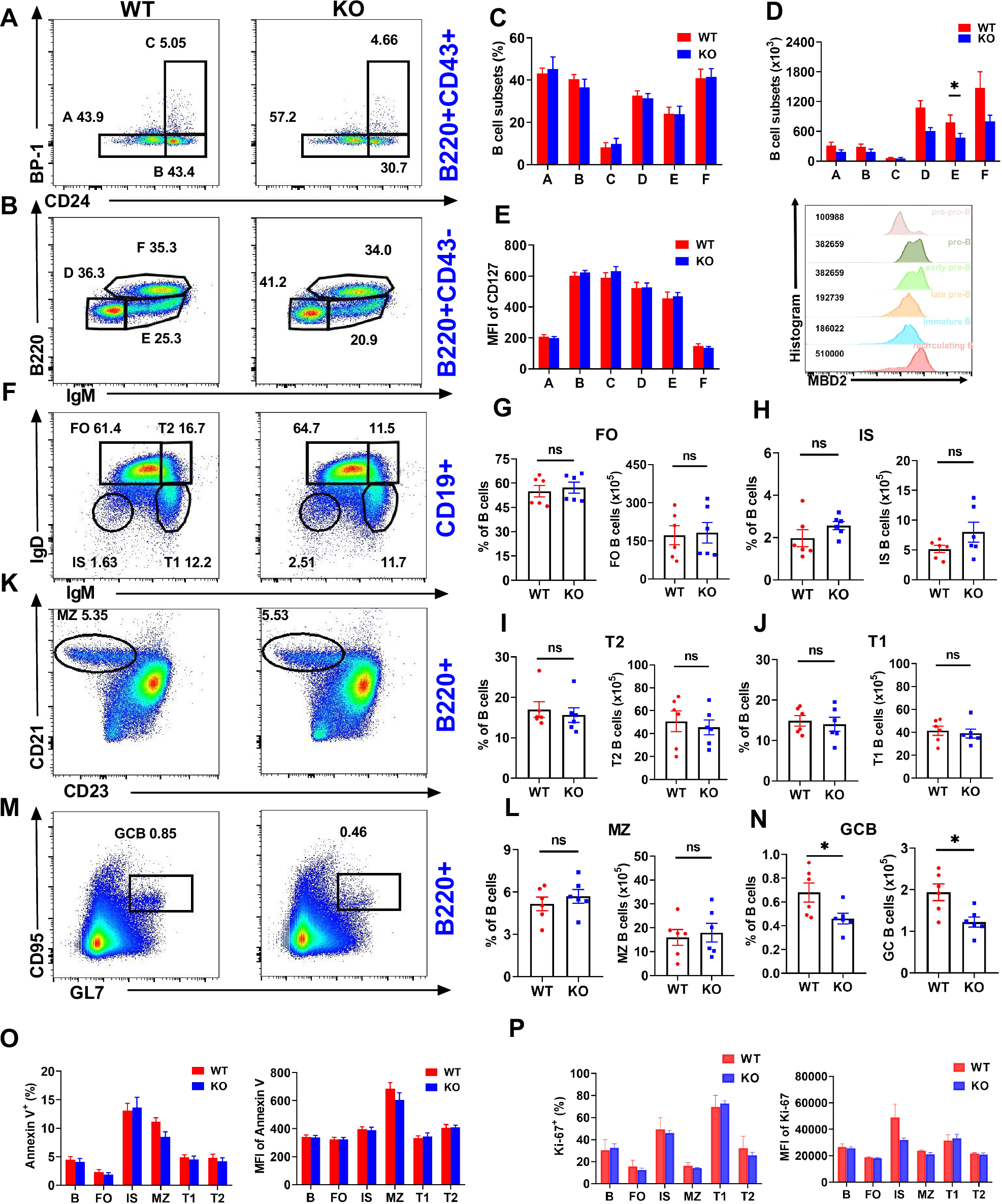
Fig. 2: MBD2 deficiency disrupts the B cells differentiation.

A–F Flow cytometry and analysis of pre pro-B (A), pro-B (B), early pre-B (C), late pre-B (D), immature B (E) and recirculating mature B (F) cells in bone marrow from WT (n = 6) and KO mice (n = 6). E (Left) Statistical analysis of the MFI of CD127 in bone marrow B cell subsets of WT and KO mice; (Right) MFI of MBD2 in bone marrow B cell subsets of WT mice. F–L Flow cytometry and analysis of FO, T1, T2, IS, and MZ B cells in spleens from WT (n = 6) and KO mice (n = 6). M, N Flow cytometry and analysis of GC B cells in spleens from WT (n = 6) and KO mice (n = 6). O, P Analysis proportions of apoptotic (Annexin V) and proliferative (Ki-67) in B cells, FO, IS, MZ, T1, and T2 B cells in spleens from WT (n = 6) and KO mice (n = 6); MFI of Annexin V and Ki-67 are shown. *P < 0.05.