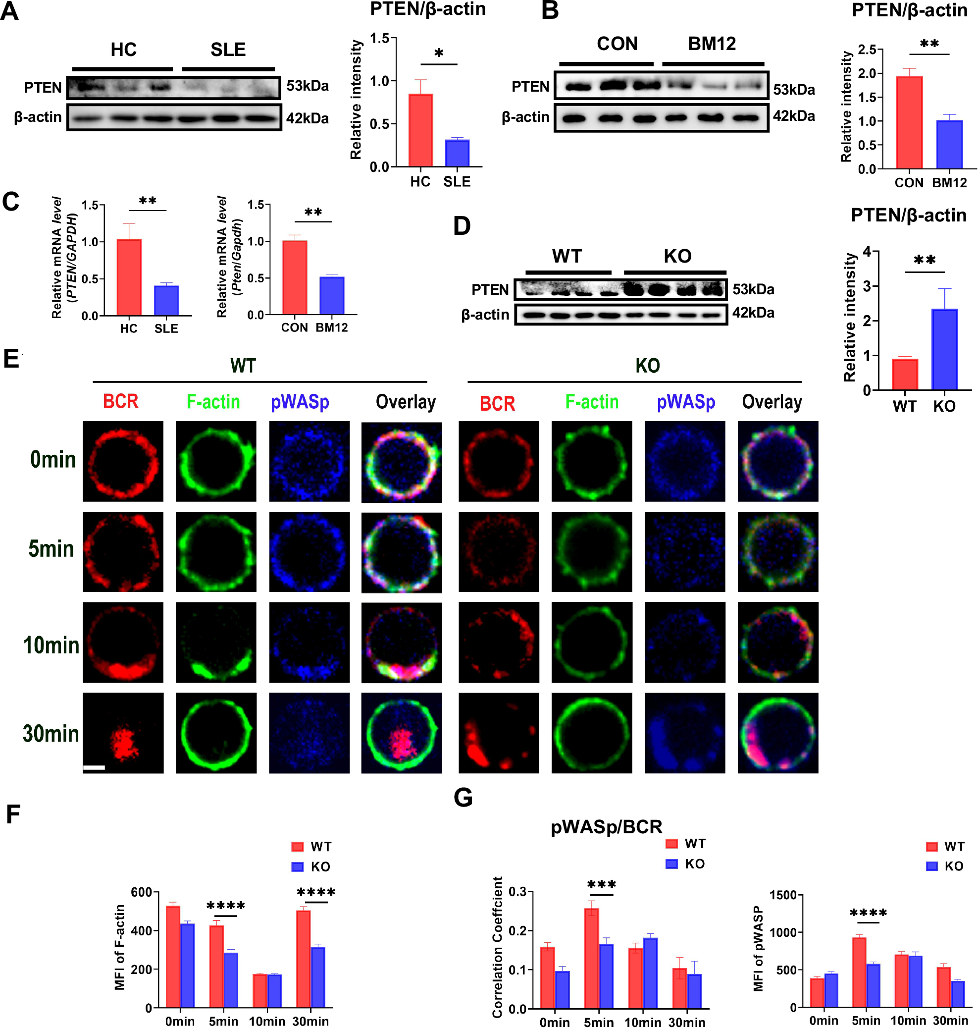
Fig. 4: Deficiency of MBD2 compromises B cell activation and BCR signaling by upregulating PTEN expression.

A Immunoblot analysis of PTEN expression in peripheral B cells from SLE patients (n = 3) and healthy controls (n = 3). B Immunoblot analysis of PTEN in splenic B cells from Bm12-induced lupus model mice (n = 3) and control mice (n = 3). C RT-qPCR of PTEN (Pten) mRNA in B cells from SLE patients (n = 6), healthy controls (n = 3), Bm12-induced lupus model mice (n = 3), and control mice (n = 3). D Immunoblot analysis of PTEN in splenic B cells from WT (n = 4) and KO mice (n = 4). E Confocal microscopy of F-actin and pWASp in splenic B cells from WT and KO mice (scale bar, 2 μm). F Quantification of MFI for F-actin splenic B cells from WT and KO mice. G Pearson correlations between BCR and pWASp and quantification of MFI for pWASp in splenic B cells from WT and KO mice (n ≥ 50 cells). Significance indicators are denoted as follows: *P < 0.05, **P < 0.01, ***P < 0.001, ****P < 0.0001.