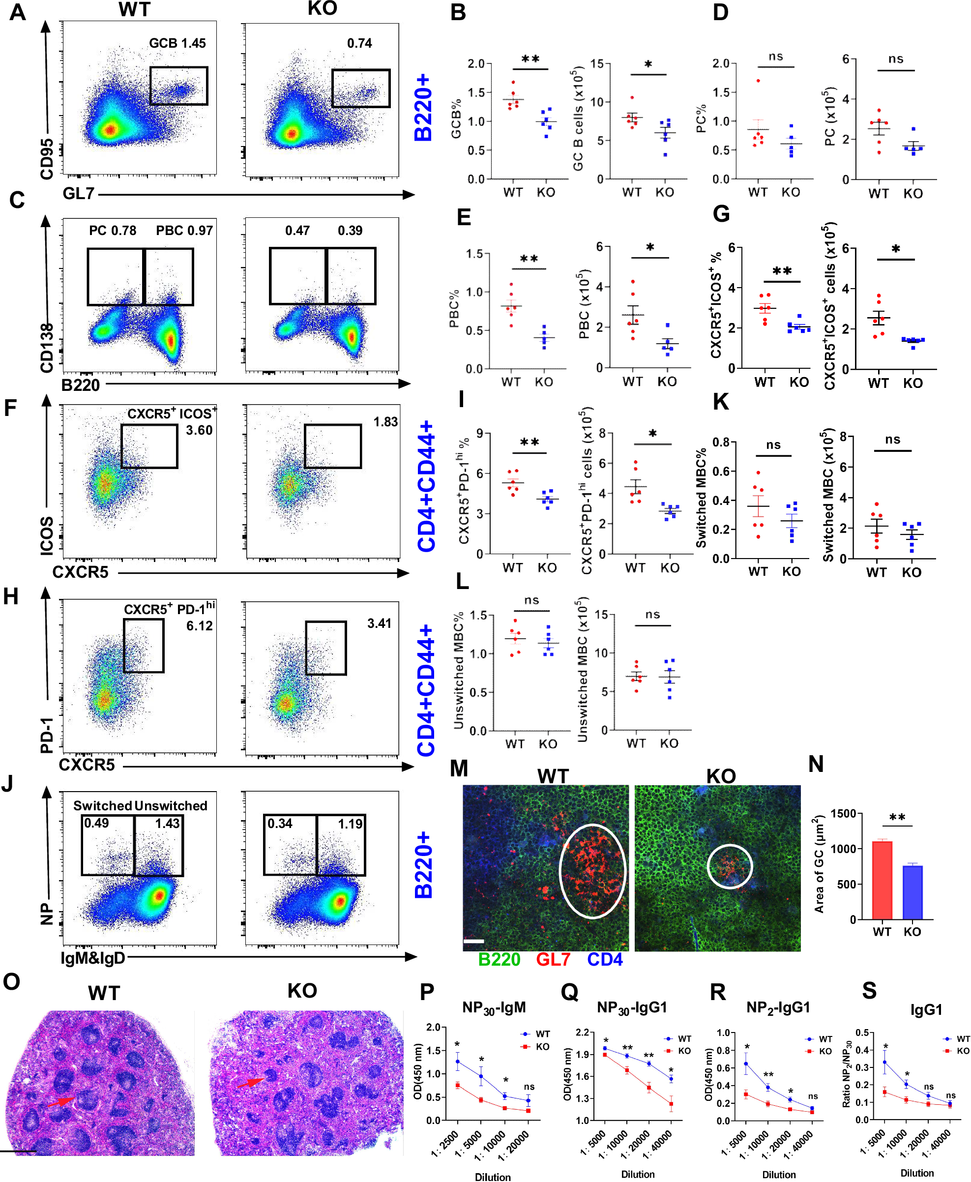
Fig. 5: Deficiency in MBD2 attenuates the T-cell-dependent immune response.

A–L Flow cytometry and analysis of GCB, PC, PBC, Tfh cells, NP-switched and unswitched memory B cells in spleens from NP-KLH immunized WT (n = 6) and KO mice (n = 6). M Immunofluorescence of splenic sections from immunized WT and KO mice showing GCs with anti-CD4 (blue), anti-B220 (green), and anti-GL-7 (red) antibodies (scale bar, 20 μm). N Quantification of GCB cell area for spatial distribution analysis. O HE staining of spleens from immunized WT and KO mice (scale bar, 60 μm). P–S ELISA was used to analyze levels of NP30-IgM, NP30-IgG1, and NP2-IgG1 in serum from immunized WT (n = 6) and KO mice (n = 6). Significance indicators are denoted as follows: *P < 0.05; **P < 0.01.