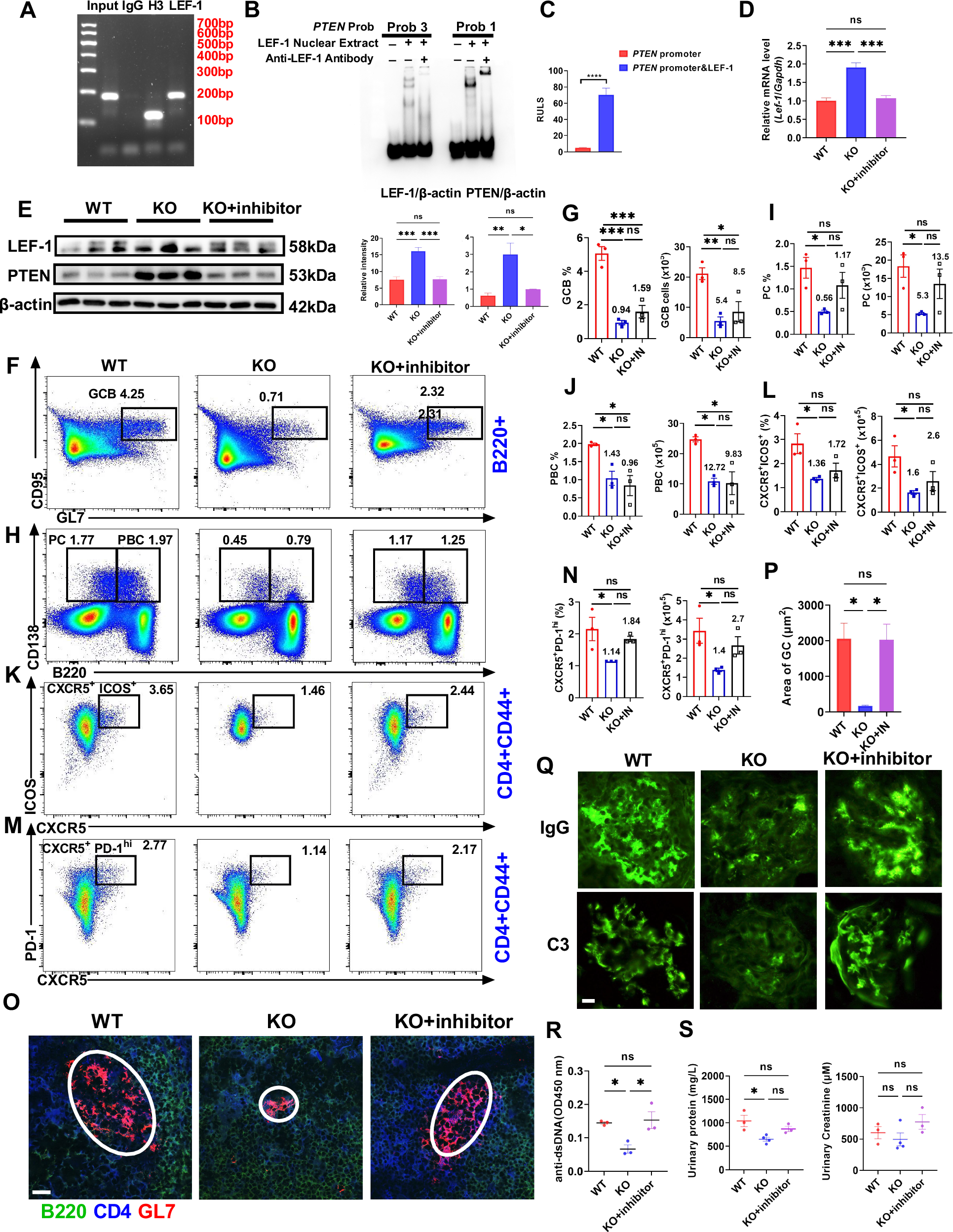
Fig. 8: MBD2 regulates PTEN expression by inhibiting Lef-1 transcription.

A ChIP analysis of LEF-1 binding to the Pten promoter. Input (basic control), H3 (histone H3, positive control), IgG (nonspecific IgG, negative control), LEF-1 (specific antibody for target detection). B Electrophoretic mobility shift assay of LEF-1 binding to Pten. C Luciferase reporter assay in 293T cells transfected with pGL3 vectors carrying Pten promoter variants and pRL-TK with or without LEF-1. D RT-qPCR of Lef-1 and Pten expression in splenic B cells from WT (n = 3), KO (n = 3), and KO + LEF-1 inhibitor mice (n = 3). E Immunoblot analysis of LEF-1 and PTEN expression in splenic B cells from WT (n = 3), KO (n = 3), and KO + LEF-1 inhibitor mice (n = 3). F–N Representative flow diagrams and statistical analysis of GC B cells, PBC, PC, Tfh, B cells in spleens from Bm12-induced WT (n = 3), KO (n = 3), and KO + LEF-1 inhibitor mice (n = 3). O, P Immunofluorescence of GCs in spleens from Bm12-induced WT, KO, and KO + LEF-1 inhibitor mice (n = 3), with anti-CD4 (blue), anti-B220 (green), and anti-GL-7 (red) (scale bar, 20 μm). Q Immunofluorescence of C3 and IgG in kidneys from Bm12-induced WT mice, KO mice, and KO + LEF-1 inhibitor mice (n = 3, scale bar, 10 μm). R ELISA analysis for anti-dsDNA antibody levels in serum from Bm12-induced WT (n = 3), KO (n = 3), and KO + LEF-1 inhibitor mice (n = 3). S Urinary protein and creatinine analysis in Bm12-induced WT (n = 3), KO (n = 3), and KO + LEF-1 inhibitor mice (n = 3). *P < 0.05, **P < 0.01, ***P < 0.001, ****P < 0.0001.