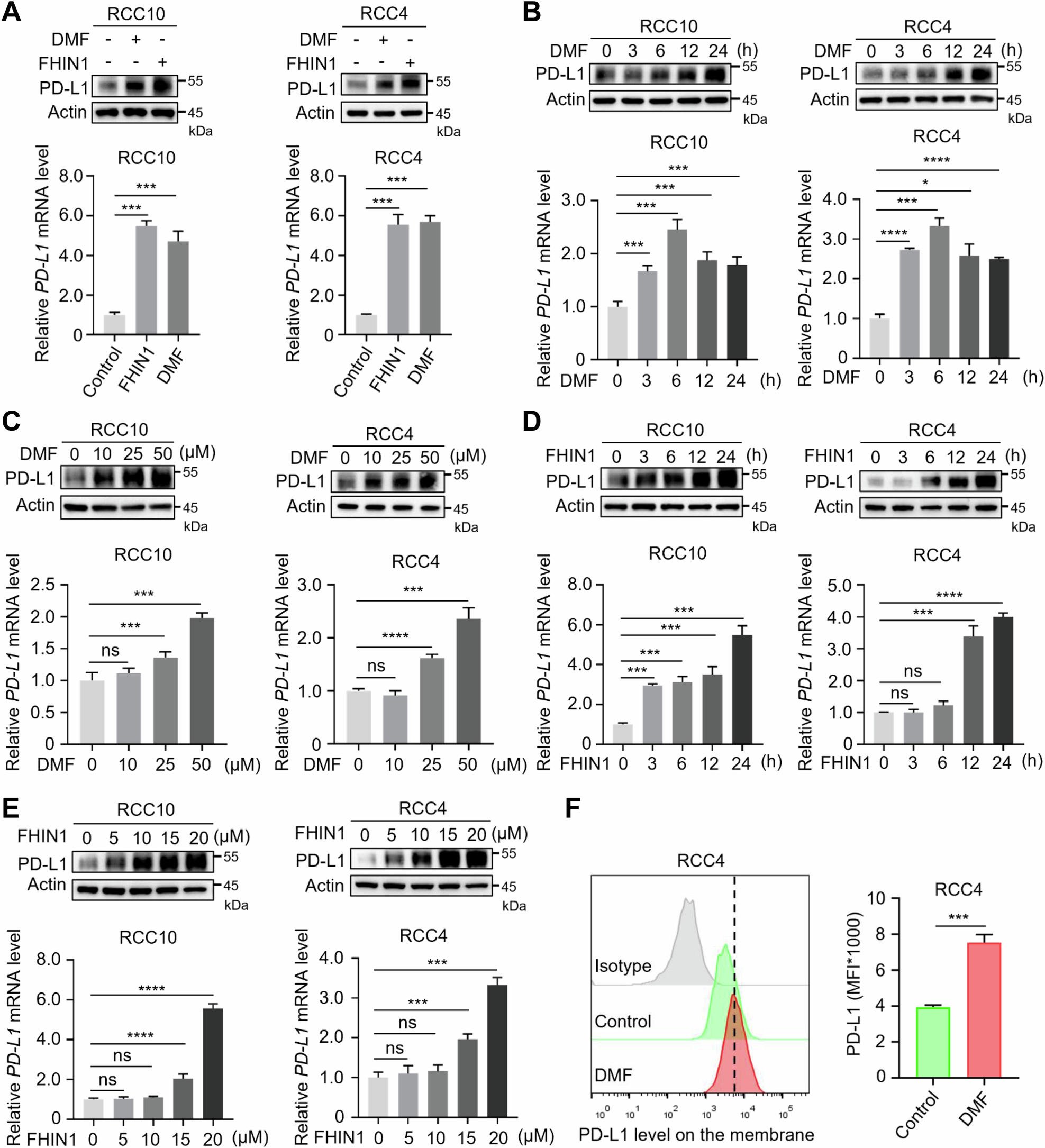
Fig. 2: Fumarate upregulates the expression of PD-L1 via transcriptional regulation in ccRCC.

A Western blot and qRT-PCR analyses of PD-L1 in RCC10 and RCC4 cells with or without DMF (50 μM, 12 h) or FHIN1 (20 μM, 24 h) were performed. ***P < 0.001. B Western blot and qRT-PCR analyses of PD-L1 expression in RCC10 and RCC4 cells treated with 50 μM DMF for various durations as indicated. *P < 0.05, ***P < 0.001, ****P < 0.0001. C Western blot and qRT-PCR analyses of PD-L1 expression in RCC10 and RCC4 cells treated with increasing concentrations of DMF (0–50 μM) for 12 h. ns nonsignificant, ***P < 0.001, ****P < 0.0001. D Western blot and qRT-PCR analyses evaluated PD-L1 expression in RCC10 and RCC4 cells treated with 20 μM FHIN1 at 3 h, 6 h, 12 h, and 24 h. ns, nonsignificant, ***P < 0.001, ****P < 0.0001. E Western blot and qRT-PCR analyses were used to assess PD-L1 expression levels in RCC10 and RCC4 cells after treatment with FHIN1 concentrations ranging from 0 to 20 μM for 24 h. ns nonsignificant, ***P < 0.001, ****P < 0.0001. F Flow cytometry analysis of membrane PD-L1 expression in RCC4 cells under DMF treatment. Representative histograms and summarized mean fluorescent intensity (MFI) are shown. Values are means ± SD from n = 3 independent experiments. Statistical differences were determined by Student’s t-test. ***P < 0.001.