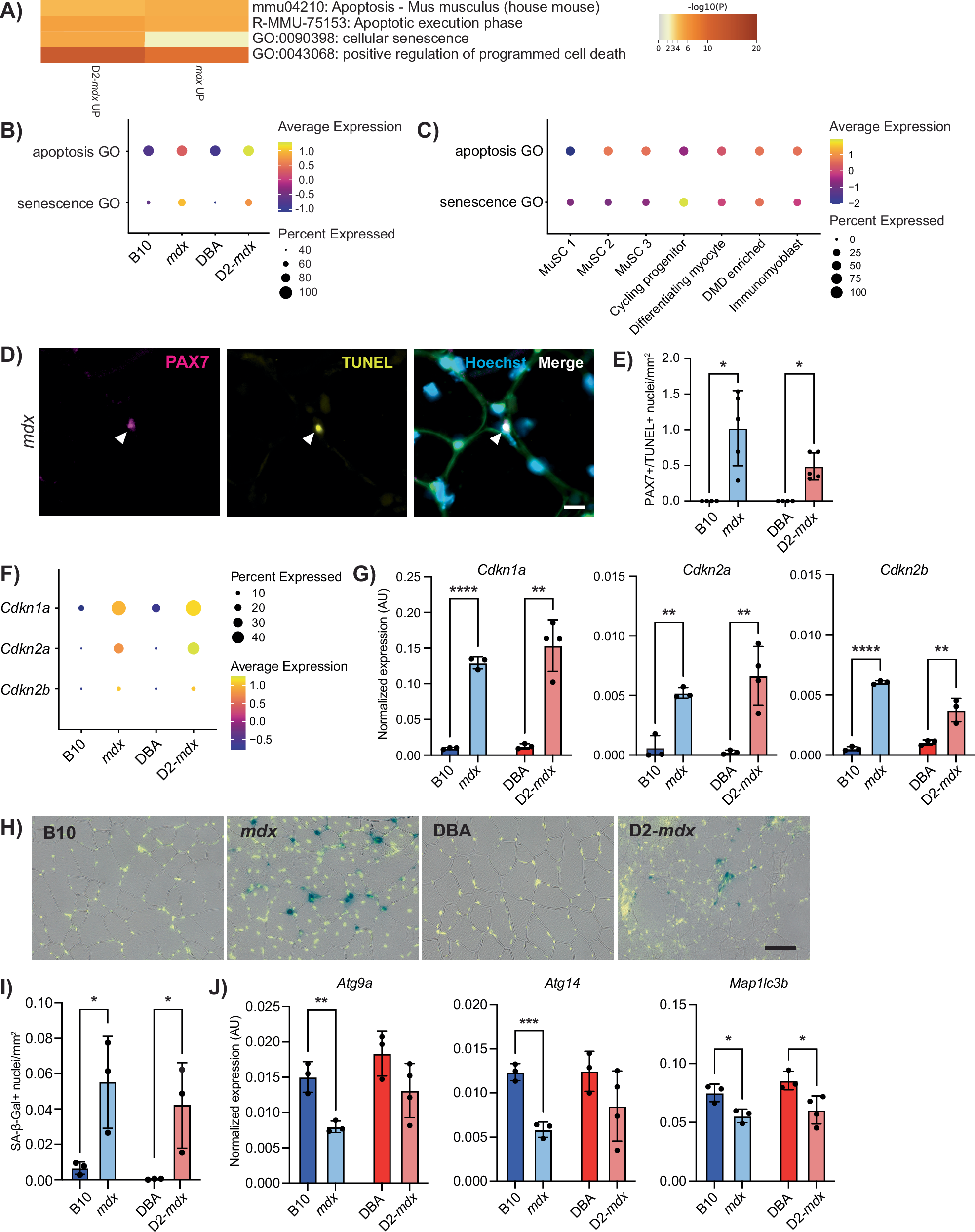
Fig. 4: Apoptosis in DMD satellite cells and senescence in DMD myogenic progenitors.

A Selected terms related to apoptosis and senescence from the top 100 terms derived from differentially upregulated genes in mdx and D2-mdx satellite cells compared to controls. Dot plot of the expression of apoptosis and senescence GO terms comparing expression by B strain and by C cell cluster. D IF labeling of a cross-section of an mdx TA muscle for PAX7 (magenta) and TUNEL (yellow) showing a nucleus double positive for both PAX7 and TUNEL. E Quantification of number of nuclei that are PAX7 and TUNEL positive, visualized per mm2, showing their presence in DMD models only (n = 4–5 biological replicates). F Dot plot of scRNA-seq data showing an increase in senescence-associated genes Cdkn1a, Cdkn2a, and Cdkn2b in DMD models as compared to controls, and G verification of this increase in Cdkn1a, Cdkn2a, and Cdkn2b, with digital PCR from prospectively isolated satellite cells (n = 3 or 4 biological replicates as indicated). H SA-β-Gal (blue) and Hoechst (yellow) staining of TA cross-sections showing senescence in DMD models and I quantification of SA-β-Gal+ nuclei showing a significant increase in DMD muscle as compared to controls. J Strain comparison of the expression of autophagy-associated genes from satellite cells described in (G), showing reduced expression of autophagy genes in DMD models compared to healthy controls. Scalebars = 10 µm (D), 50 µm (H). *P < 0.05, **P < 0.01, ***P < 0.001, ****P < 0.0001 (two-tailed unpaired t-test (G, I, J), one-sided Fisher’s exact test (E)). Data are expressed as mean ± SD.