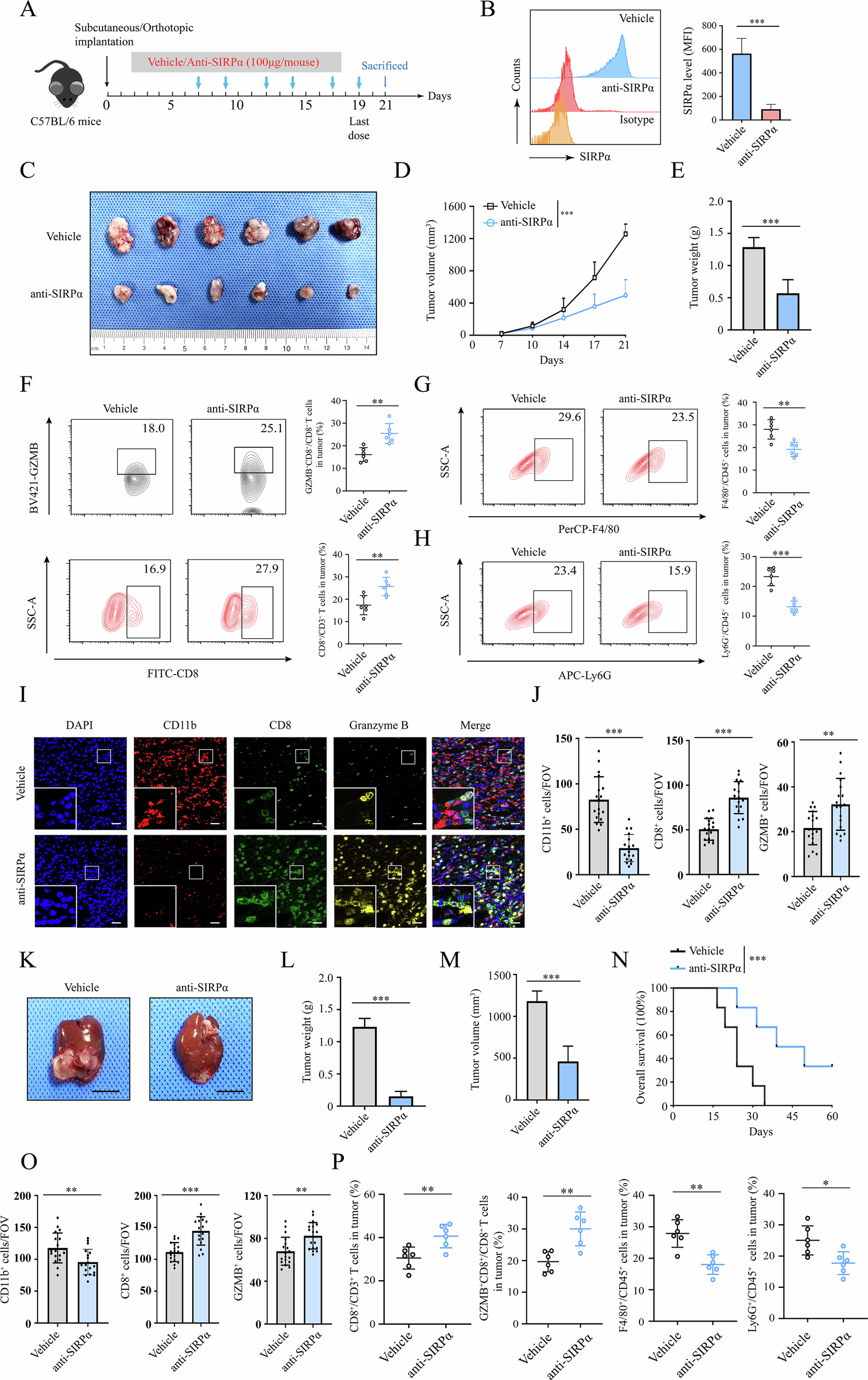
Fig. 2: SIRPα blockade inhibited tumor growth in vivo.

A The schematic diagram showing the establishment of the Hepa1–6 subcutaneous or orthotopic mouse model using wild-type C57BL/6 mice. Mice (n = 6 for each group) were treated with anti-SIRPα mAb or IgG (100 μg/mouse, i.p.). B At the end point of the experiments, TIMs were isolated from tumor tissues and SIRPα expression in TIMs was analyzed by flow cytometry in the indicated groups. The tumor images (C), tumor growth curves (D), and tumor weight (E) were analyzed. Tumor-infiltrating CD8+ T cells and GZMB expression (F), tumor-associated macrophages (F4/80) (G), and G-MDSCs (Ly6G) (H) were detected through flow cytometry. I, J IF analysis of mouse tumor tissues was performed to detect the expression of CD11b, CD8 and GZMB (Scale bar, 50 μm). Gross appearance of the liver in orthotopic tumor model (Scale bar, 1 cm) (K), tumor weight (L), tumor volume (M), and overall survival (N) of the mice were analyzed. O IF analysis of CD11b, CD8, and GZMB in tumor tissues. P Flow cytometry analysis of CD8+ T cells and TIMs in tumor. All data presented are shown as the mean ± SD. *P < 0.05, **P < 0.01, ***P < 0.001, ns not significant.