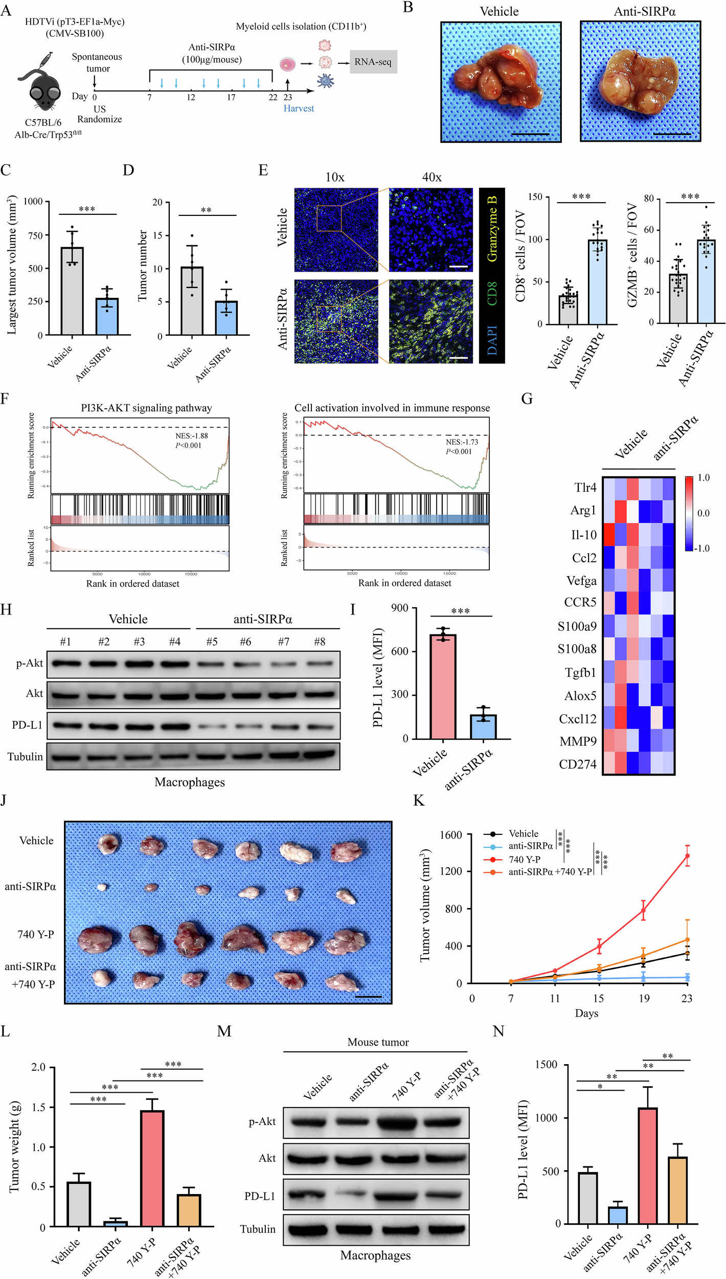
Fig. 5: Anti-SIRPα therapy inhibited PI3K/AKT signaling in myeloid cells to suppress tumor progression.

A A schematic showing the treatment plan in the spontaneous HCC model. The Alb-Cre/Trp53fl/fl mouse model was used to establish a spontaneous HCC model through HDTVi. An ultrasound imaging platform was used to randomize mouse into two groups. Mice (n = 6 for each group) were treated with anti-SIRPα mAb or IgG (100 μg/mouse, i.p.). At the endpoint, mice were sacrificed, and the gross appearance of the liver was presented (Scale bar, 1 cm) (B), the largest tumor volume (C) and tumor number (D) was analyzed. E The tumor tissues were analyzed by IF to evaluate the infiltration and function of CD8+ T cells and GZMB. Scale bar, 50 μm. F RNA-seq analysis of the TIMs in spontaneous tumor tissues. GSEA analysis showed that “PI3K/AKT signaling pathway” and “cell activation involved in immune response” were downregulated with anti-SIRPα mAb compared with the control group. G Heatmap of genes involved in M2-like phenotype in macrophages or pro-tumor phenotype in G-MDCSs in anti-SIRPα treatment group compared with the control. H Western blot analysis was used to detect the expression of PD-L1 and activation of PI3K/AKT signaling in extracted macrophages in the tumor tissues in the indicated group. I Flow cytometry analysis of the PD-L1 expression of these macrophages. J 740 Y-P (selective agonist of PI3K, 100 mg/kg/day, i.p.) and/or anti-SIRPα mAb was used to treat Hepa1–6 subcutaneous tumor model in mice (n = 6 for each group). At the endpoint, mice were sacrificed and tumors were imaged (Scale bar, 1 cm). Tumor growth curves (K) and tumor weights (L) were analyzed. M Macrophages were isolated from each group, and western blot analysis were used to detect the activation of PI3K/AKT signaling and PD-L1 expression. N Flow cytometry analysis of the PD-L1 expression of these macrophages in each group. All data presented are shown as the mean ± SD. *P < 0.05, **P < 0.01, ***P < 0.001, ns not significant.