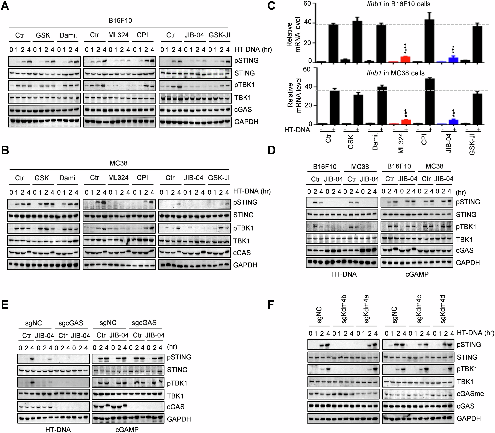
Fig. 1: Inhibitors screening reveals KDM4B as the specific demethylase for cGAS K350 demethylation.
From: KDM4B enhances immune surveillance via demethylating cGAS

A–C Effects of six demethyltransferase family inhibitors treatment on cGAS-STING activity (A, B) and Ifnb1 expression (C) in B16F10 and MC38 cells. Cells were pre-treated with 1 μM GSK-LSD1 (GSK.), 2 μM Daminozide (Dami.), 50 μM ML324, 25 μM CPI-455 (CPI.), 20 μM JIB-04, and 20 μM GSK-J1 for 12 h, followed by HT-DNA stimulation. D Effects of JIB-04 treatment on cGAS–STING activity in B16F10 and MC38 cells with or without HT-DNA or cGAMP stimulation. Cells were treated with 20 μM JIB-04 for 12 h. E Effects of JIB-04 treatment on cGAS–STING activity in B16F10 Cgas knockout (KO) and control cells with or without HT-DNA or cGAMP stimulation. Cells were treated with 20 μM JIB-04 for 12 h. F cGAS–STING activity in B16F10 Kdm4a KO, Kdm4b KO, Kdm4c KO, Kdm4d KO, and control cells. Cells were treated with HT-DNA (1 μg/ml) for the indicated hours. Data are mean ± SEM for B, one-way ANOVA. ***P < 0.001, ****P < 0.0001.