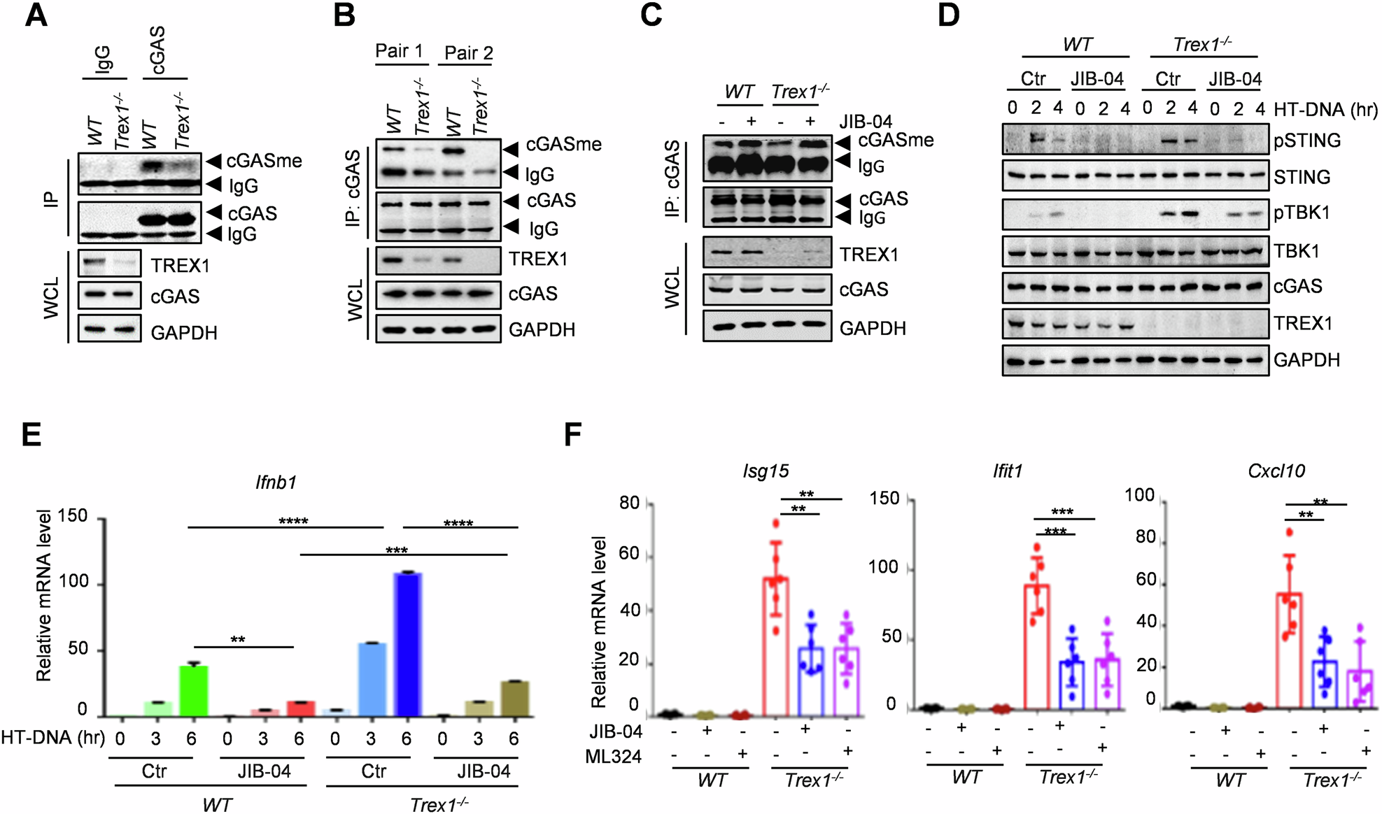
Fig. 5: KDM4B inhibition blocks the hyperactivation of cGAS in autoimmune disease.
From: KDM4B enhances immune surveillance via demethylating cGAS

A Immunoblot of endogenous methylated cGAS in bone marrow cells from Trex1−/− and wild-type (WT) mice. B Immunoblot of endogenous methylated cGAS in spleen cells from Trex1−/− and wild-type (WT) mice. C–E Effects of 20 μM JIB-04 treatment on cGAS methylation (C), cGAS-STING activity (D), and Ifnb1 expression (E) in bone marrow cells from Trex1−/− and wild-type (WT) mice. F ISGs expression in bone marrow cells from Trex1−/− and wild-type (WT) mice treated with 20 μM JIB-04 or 20 μM ML324 for 2 days. Data are mean ± SEM for E and F, one-way ANOVA. **P < 0.01, ***P < 0.001, ****P < 0.0001.