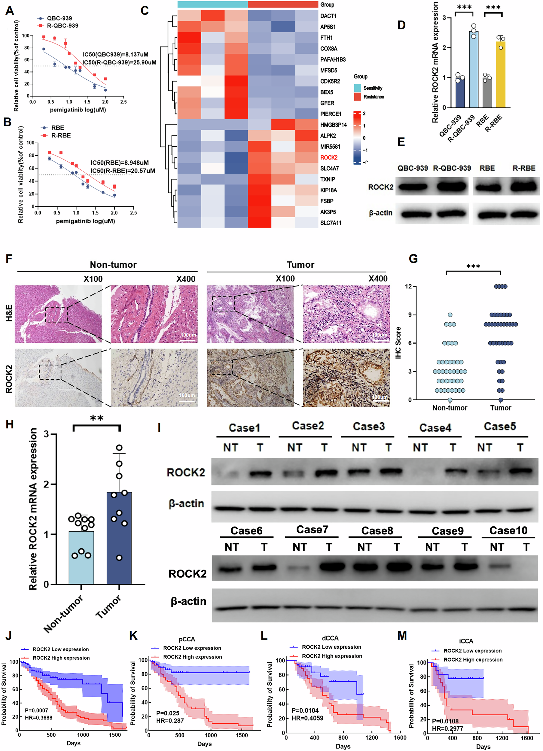
Fig. 1: ROCK2 is strongly expressed in pemigatinib-resistant CCA cells and plays a key role in the poor prognosis of patients with CCA.

A, B The IC50 values of Pemigatinib in QBC-939, R-QBC-939, RBE, and R-RBE cells were measured using cell viability assays. Inhibition curves were fitted by nonlinear regression, and IC50s were calculated using GraphPad Prism 9 software. C RNA-seq analysis showed differentially expressed genes in QBC-939 and R-QBC939 cells. D, E ROCK2 expression was detected by western blot and qPCR in pemigatinib-resistant and parental cell lines (n = 3). Data are presented as mean ± SD. ***P < 0.001. F, G Representative immunohistochemical staining of ROCK2 in CCA tissues and their adjacent tissues (n = 40, Scale bar: 100 μm). Data indicated as mean ± SD. ***P < 0.001. H, I Representative western blot and qRT-PCR analyses were performed to assess ROCK2 expression in tumour (n = 10) and adjacent normal (n = 10) CCA tissues. Data indicated as mean ± SD. **P < 0.01. J–M The correlation between ROCK2 expression and overall survival in patients with CCA (n = 233, n (low expression) = 109, n (high expression) = 124), pCCA (n = 105, n (low expression) = 49, n (high expression) = 56), dCCA (n = 90, n (low expression = 35), n (high expression) = 55), and iCCA (n = 38, n (low expression = 19), n (high expression) = 19). Low expression:Remmele score ≤ 6, high expression:Remmele score > 6. The statistical significance was analyzed with log-rank test. The accuracy of the prognostic value of different expression patterns was evaluated with HR (hazard ratio).