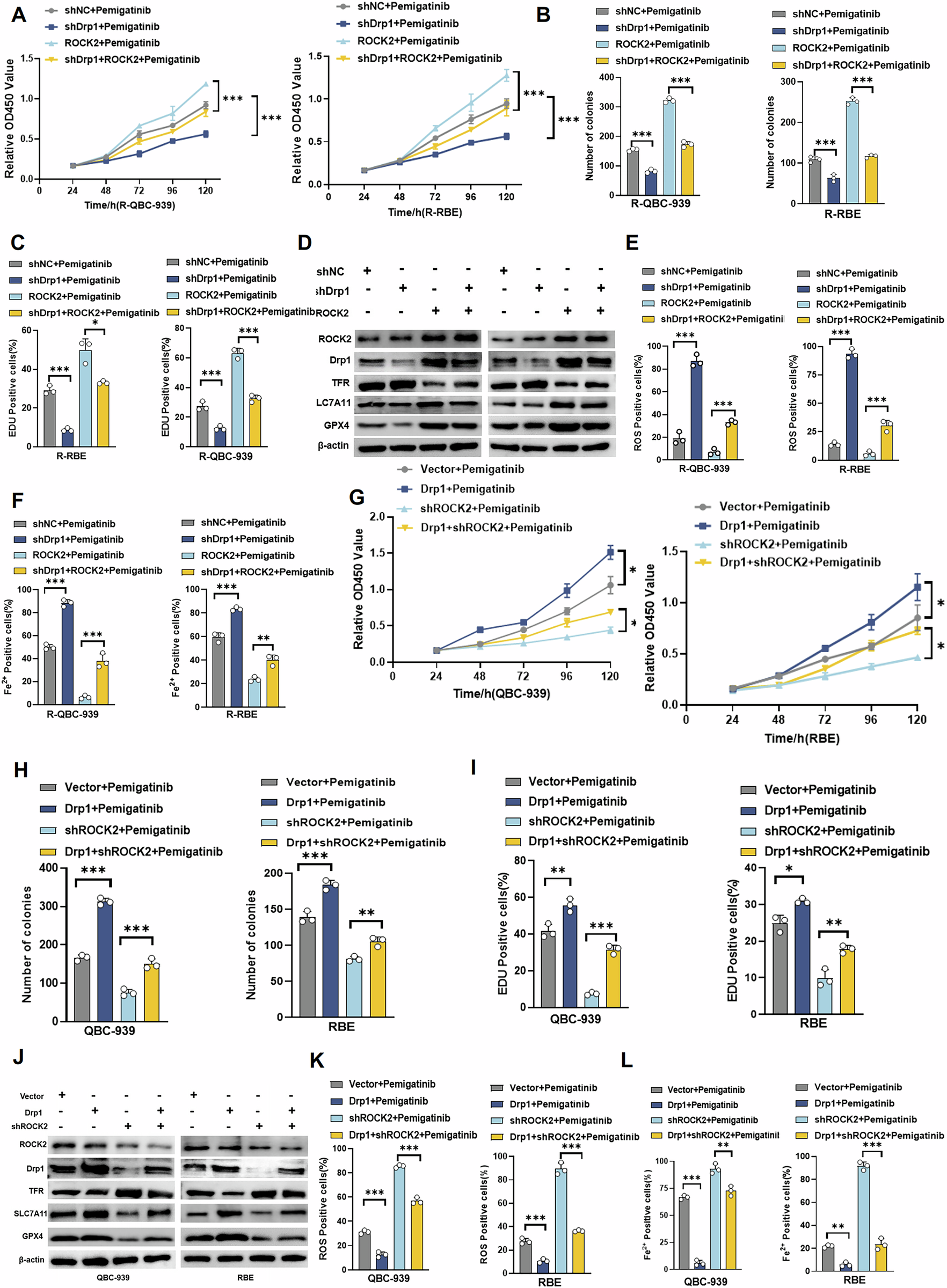
Fig. 5: ROCK2 affects ferroptosis and leads to Drp1-dependent resistance to pemigatinib in Cholangiocarcinoma cells.

A–C Cell proliferation was measured using CCK-8 assay, colony formation assay, and EdU assay in R-QBC-939 and R-RBE cells from the indicated groups after treatment with Pemigatinib (5 μM, 48 h at 37 °C). Data indicated as mean ± SD. ***P < 0.001, **P < 0.01. D The expression of ROCK2, Drp1, SLC7A11, GPX4, and TFR was detected by western blot in the indicated groups of R-QBC-939 and R-RBE cells. E, F Intracellular ROS levels and ferrous ion activity were measured in R-QBC-939 and R-RBE cells from the indicated groups after treatment with Pemigatinib (5 μM, 48 h at 37 °C). Data indicated as mean ± SD. ***P < 0.001, **P < 0.01. G–I Cell proliferation was measured using CCK-8 assay, clone formation assay, and EdU assay in QBC-939 and RBE cells from the indicated groups after treatment with Pemigatinib (5 μM, 48 h at 37 °C). Data indicated as mean ± SD.***P < 0.001, **P < 0.01, *P < 0.05. J The expression of ROCK2, Drp1, SLC7A11, GPX4, and TFR was detected by western blot in the indicated groups of QBC-939 and RBE cells. K, L Intracellular ROS levels and ferrous ion activity were measured in QBC-939 and RBE cells from the indicated groups after treatment with Pemigatinib (5 μM, 48 h at 37 °C). Data indicated as mean ± SD. ***P < 0.001, **P < 0.01.