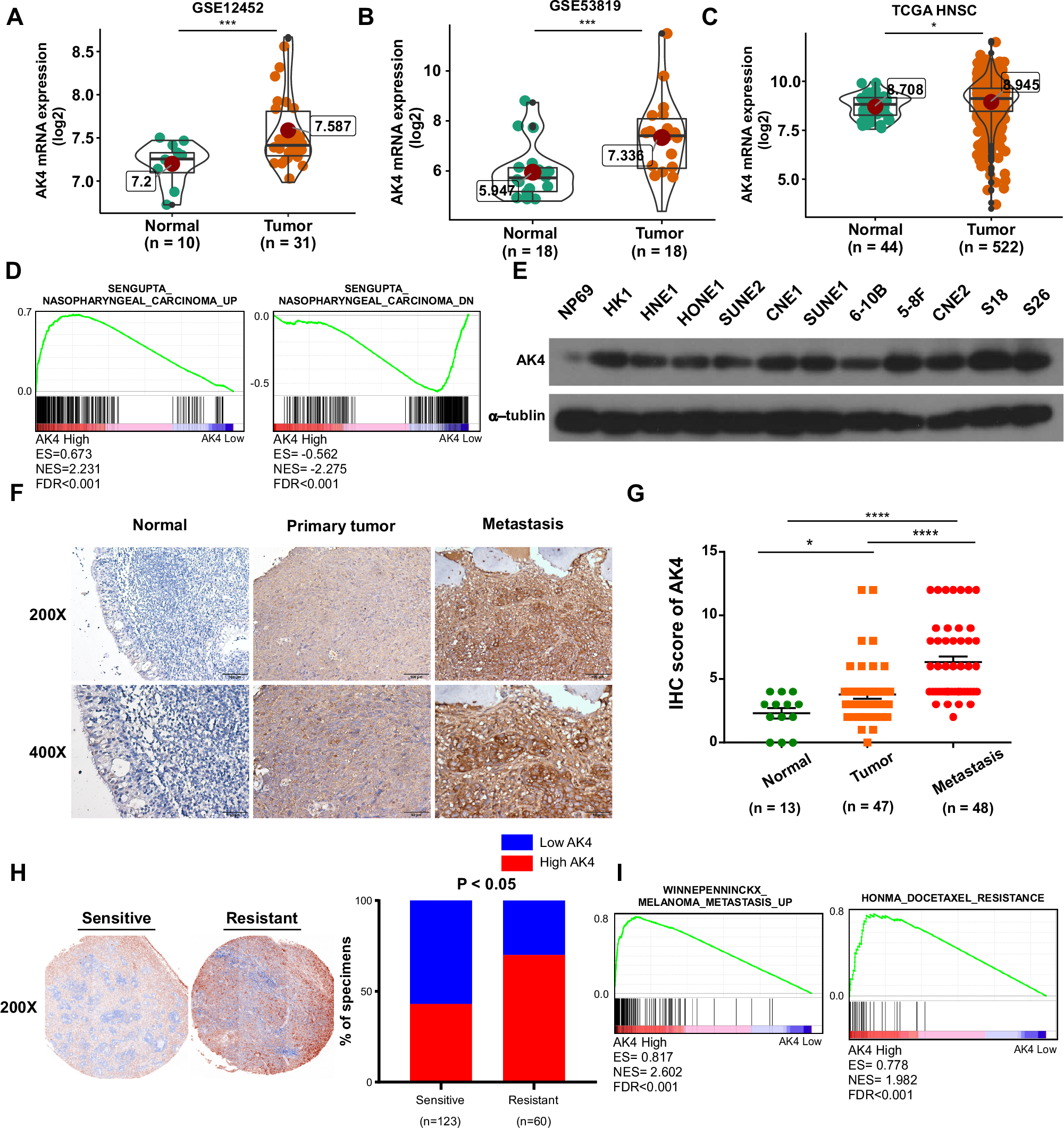
Fig. 1: AK4 is upregulated in nasopharyngeal carcinoma (NPC) and correlated with metastasis and chemoresistance.

AK4 expression in NPC tumor and normal tissue samples in array express microarray data (GEO accession number: GSE12452 and GSE53819; http://www.ncbi.nlm.nih.gov/geo/) (A, B), The Cancer Genome Atlas (head and neck) tumor, and normal tissue microarray data (https://cancergenome.nih.gov/) (C). GSEA plot showing that AK4 expression is positively correlated with NPC-activated gene signatures (SENGUPTA_NASOPHARYNGEAL_CARCINOMA_UP) and inversely correlated with NPC-suppressed gene signatures (SENGUPTA_NASOPHARYNGEAL_CARCINOMA_DN) in our previous nasopharyngeal carcinoma gene expression profiles (n = 24) (D). GSEA was performed using GSEA 4.0.3 (http://www.broadinstitute.org/gsea/). Western blotting of AK4 protein expression in NP69 immortalized nasopharyngeal epithelial cells and eleven cultured NPC cell lines (E). Representative images of immunohistochemical staining for AK4 in normal nasopharyngeal epithelial biopsies, low and high AK4 expression in NPC tissues, and metastatic tissues of patients with NPC (F, G). Representative images of immunohistochemical staining of AK4 in chemosensitive and chemoresistant NPC tissues from our previous study (H). GSEA plot showing that AK4 expression is positively correlated with metastasis-activated gene signatures (WINNEPENNINCKX_MELANOMA_METASTASIS_UP) and inversely correlated with metastasis-suppressed gene signatures (WINNEPENNINCKX_MELANOMA_METASTASIS_DN) in our previous NPC gene expression profiles (n = 24) (I).