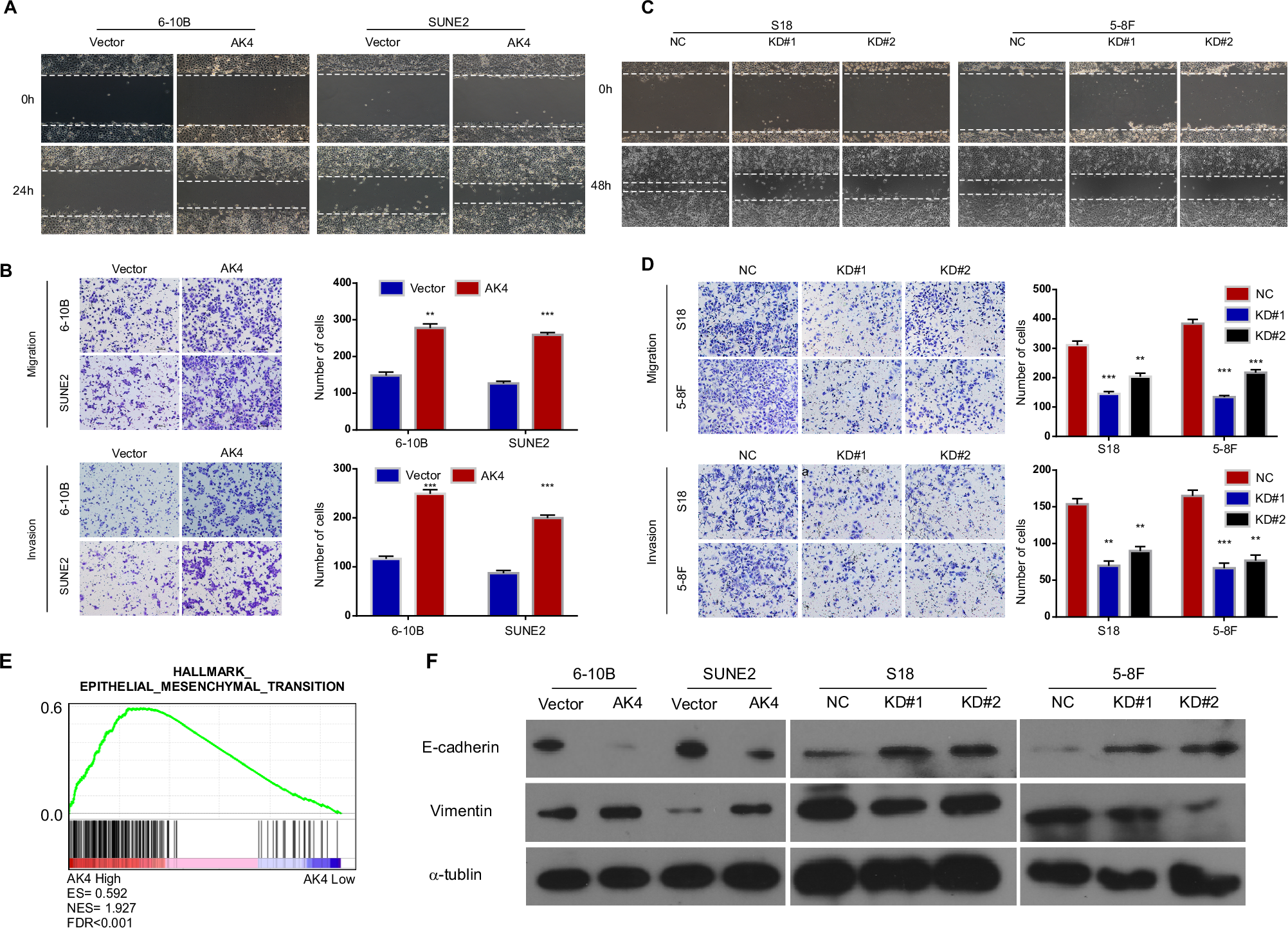
Fig. 3: AK4 promotes the migration, invasion, and EMT of NPC cells in vitro.

AK4 overexpression promotes 6-10B and SUNE2 cell migration and invasion as determined using wound healing and transwell invasion assays (A, B). AK4 knockdown inhibits S18 and 5–8 F cell migration and invasion as determined using wound healing and transwell invasion assays (C, D). Gene set enrichment analysis (GSEA) plot showing AK4 expression is positively correlated with EMT-activated gene signatures (HALLMARK_EPITHELIAL_MESENCHYMAL_TRANSITION) in published gene expression profiles of 31 cases of NPC (NCBI/GEO/GSE12452) (E). Western blot analysis for E-cadherin and vimentin in 6-10B-vector, 6-10B-AK4, SUNE2-vector, SUNE2-AK4, S18-vector, S18-AK4-KD#1 and S18-AK4-KD#2, and 5-8F-AK4-KD#1 and 5–8 F -AK4-KD#2 cells; α-tubulin was used as the loading control (F). Data are represented as the mean ± SEM. * p < 0.05, *** p < 0.001, **** p < 0.0001; Student’s t test.