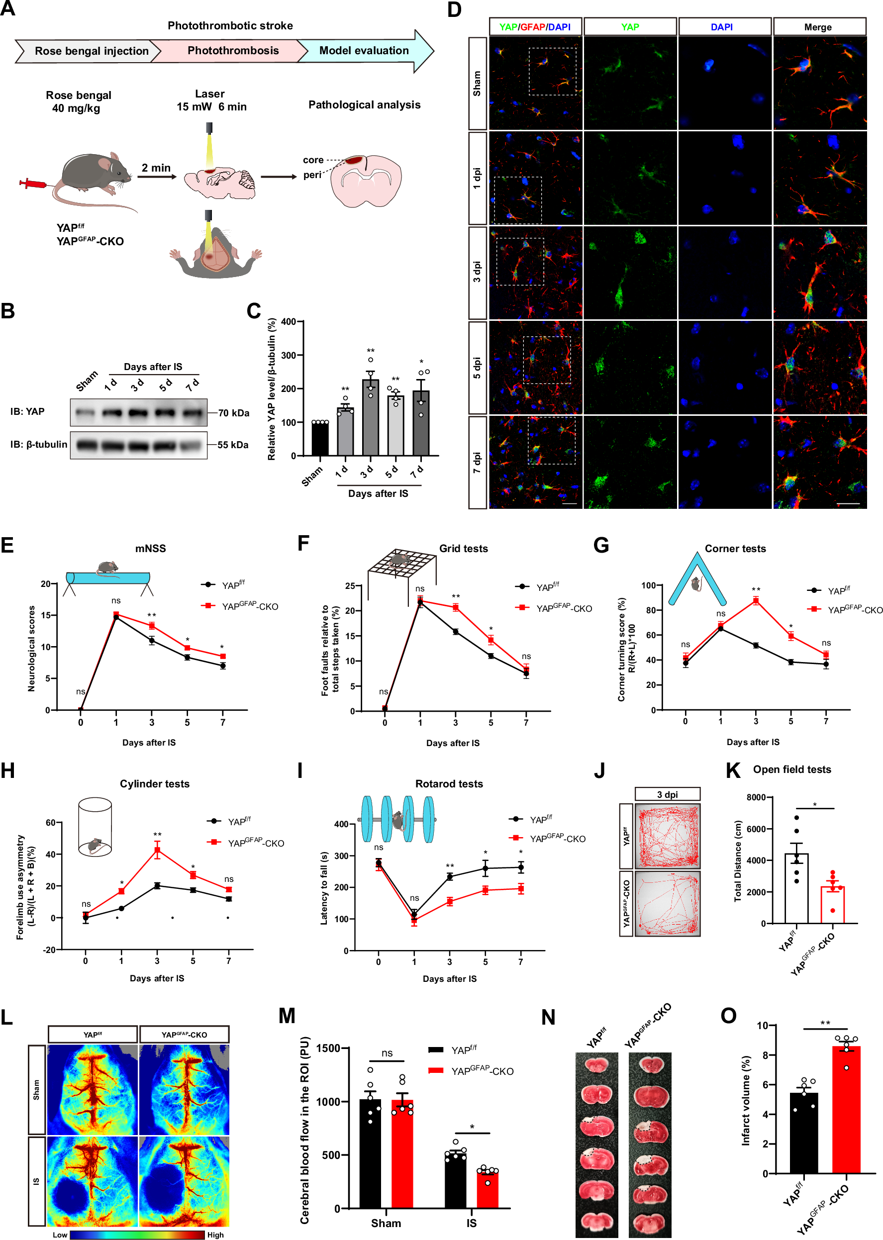
Fig. 1: YAP was upregulated and translocated into nuclear of astrocytes in mice after IS, and YAP deletion in astrocytes inhibited the functional behavior recovery and aggravated injury in mice after IS.

A Schematic diagram of photochemical embolization (PT) modeling: mice were injected with 40 mg/kg rose bengal by tail vein, and a 532 nm fixed-wavelength laser was fixedly irradiated at the bone window with a constant light intensity for 6 min. B Western blot detected the expression levels of YAP in brain tissues extracted from the Sham group and the IS group of wild-type mice at 1st, 3rd, 5th and 7th day after IS. C Quantitative analysis of the relative expression level of YAP as shown in (B) (normalized to sham, n = 4 blots from 4 mice). D Double immunostaining of YAP (green) and GFAP (red) in the cortex from the Sham and IS groups of wild type mice at 1st, 3rd, 5th and 7th day after IS modeling. DAPI was stained for nucleus signal. Scale bars: 20 μm. E–K Behavioral analysis of YAPf/f and YAPGFAP-CKO mice at indicated days after IS by mNSS (E), grid tests (F), corner tests (G), cylinder tests (H), rotarod tests (I) and open field tests (J–K) (n = 6 mice each group). L Representative images were taken by laser speckle imaging of regional CBF in the cortical region of YAPf/f and YAPGFAP-CKO mice at 3rd day after IS. M Quantitative analysis of CBF changes before and after IS as shown in L (n = 6 mice per group). N Representative images of brain tissues of YAPf/f and YAPGFAP-CKO mice at 3rd day after IS analyzed by TTC staining. O Quantitative analysis of cerebral infarct volume in mice as shown in (N) (n = 6 mice per group). C Data were analyzed by one-way ANOVA with Tukey’s multiple-comparison test. E–I, M Data were analyzed by two-way ANOVA with Tukey’s multiple-comparison test. K, O Data were analyzed by unpaired t-test analysis. n.s. indicated no statistical difference (P > 0.05); *P < 0.05, **P < 0.01, Mean ± SEM.