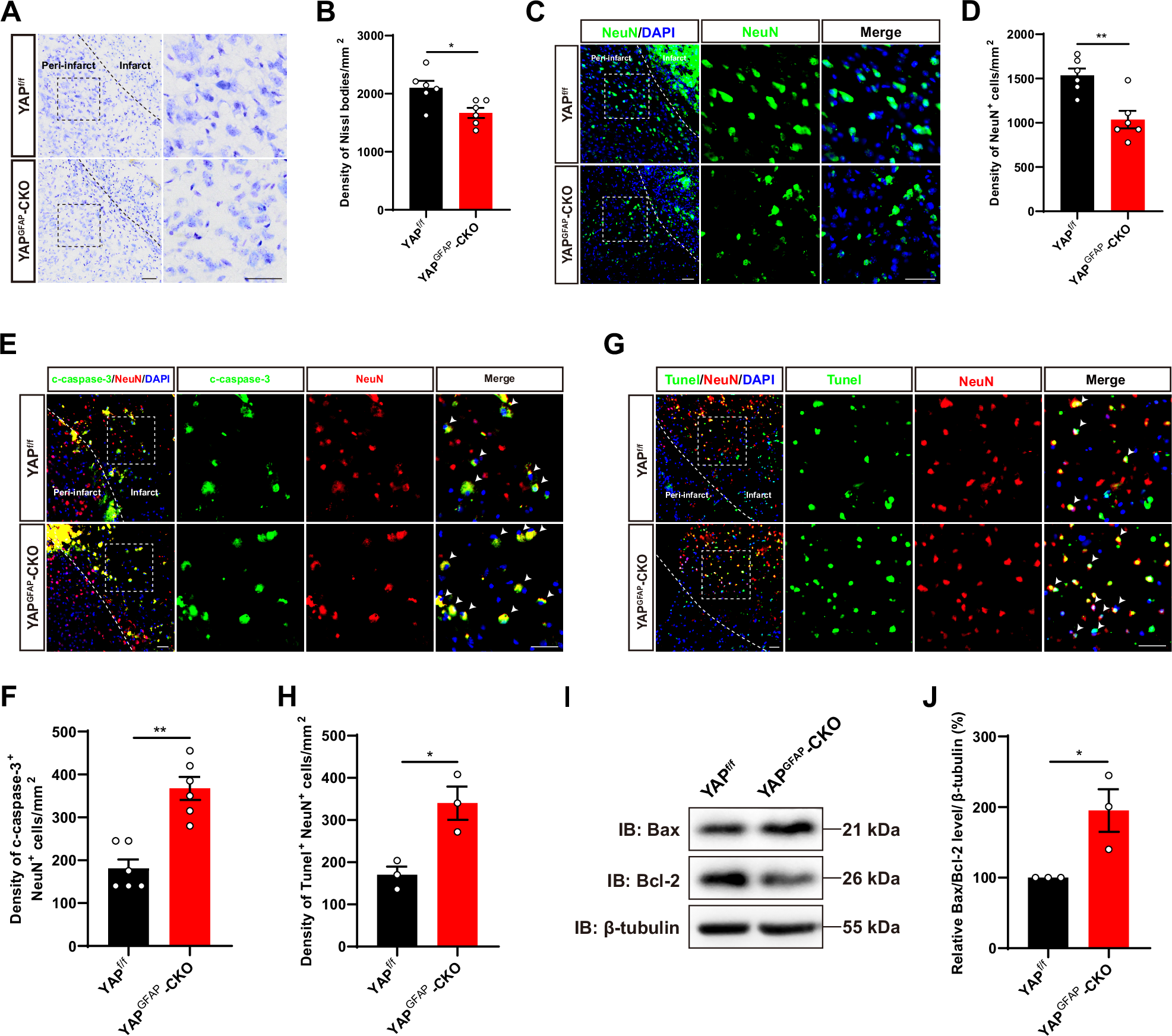
Fig. 2: IS was aggravated with more apoptotic neurons in YAPGFAP-CKO mice.

A Representative images of Nissl staining of the cortex of YAPf/f and YAPGFAP-CKO mice at 3rd day after IS. B Quantification of the density of Nissl bodies as shown in (A) (n = 6 mice per group). C Immunostaining of NeuN (green) in the cortex of YAPf/f and YAPGFAP-CKO mice at 3rd day after IS. D Quantification of the density of NeuN+ cells as shown in (C) (n = 6 mice per group). E Double immunostaining of c-caspase-3 (green) and NeuN (red) in the cortex of YAPf/f and YAPGFAP-CKO mice at 3rd day after IS. F Quantification of the density of apoptotic NeuN+ cells as shown in (E) (n = 6 mice per group). G Double immunostaining of Tunel (green) and NeuN (red) in the cortex of YAPf/f and YAPGFAP-CKO mice at 3rd day after IS. H Quantification of the density of apoptotic NeuN+ cells as shown in (G) (n = 3 mice per group). I Western blot analysis of Bax and Bcl-2 expression in the cortex of YAPf/f and YAPGFAP-CKO mice at 3rd day after IS. J Quantification of the relative Bax/Bcl-2 expression level as shown in (I) (n = 3 mice per group, normalized to YAPf/f control mice). Scale bars: 50 μm. Data were analyzed by unpaired t-test analysis (B, D, F, H, J). *P < 0.05, **P < 0.01, Mean ± SEM.