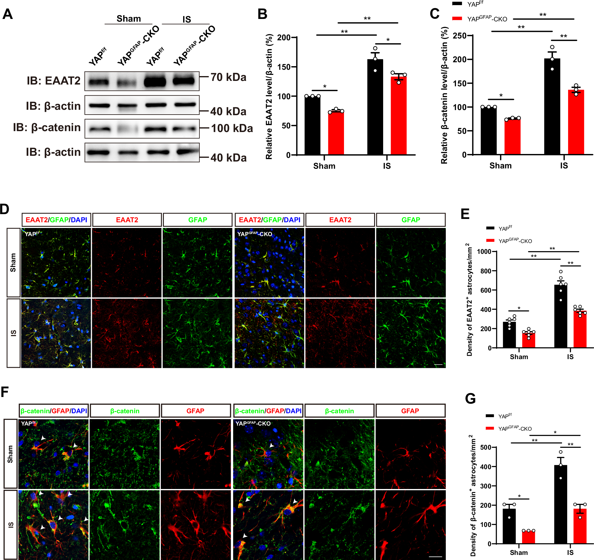
Fig. 6: The expression of EAAT2 was downregulated in the cortical astrocytes of YAPGFAP-CKO mice after IS.

A Western blot detected the expression levels of EAAT2 and β-catenin in brain tissues extracted from the Sham group and the IS group of YAPf/f and YAPGFAP-CKO mice at 3rd day after IS. B, C Quantitative analysis of the relative level of EAAT2 (B) and β-catenin (C) as shown in (A) (n = 3 mice per group). D Double immunostaining of GFAP (green) and EAAT2 (red) in the cortex of YAPf/f and YAPGFAP-CKO mice at 3rd day after IS. E Quantification of the density of GFAP+ and EAAT2+cells as shown in (D) (n = 6 mice per group). F Double immunostaining of β-catenin (green) and GFAP (red) in the cortex of YAPf/f and YAPGFAP-CKO mice at 3rd day after IS. G Quantification of the density of β-catenin+ and GFAP+ cells as shown in (F) (n = 3 mice per group). Scale bars: 20 μm. Data were analyzed by two-way ANOVA with Tukey’s multiple-comparison test. B, C, E, G *P < 0.05, **P < 0.01, Mean ± SEM.