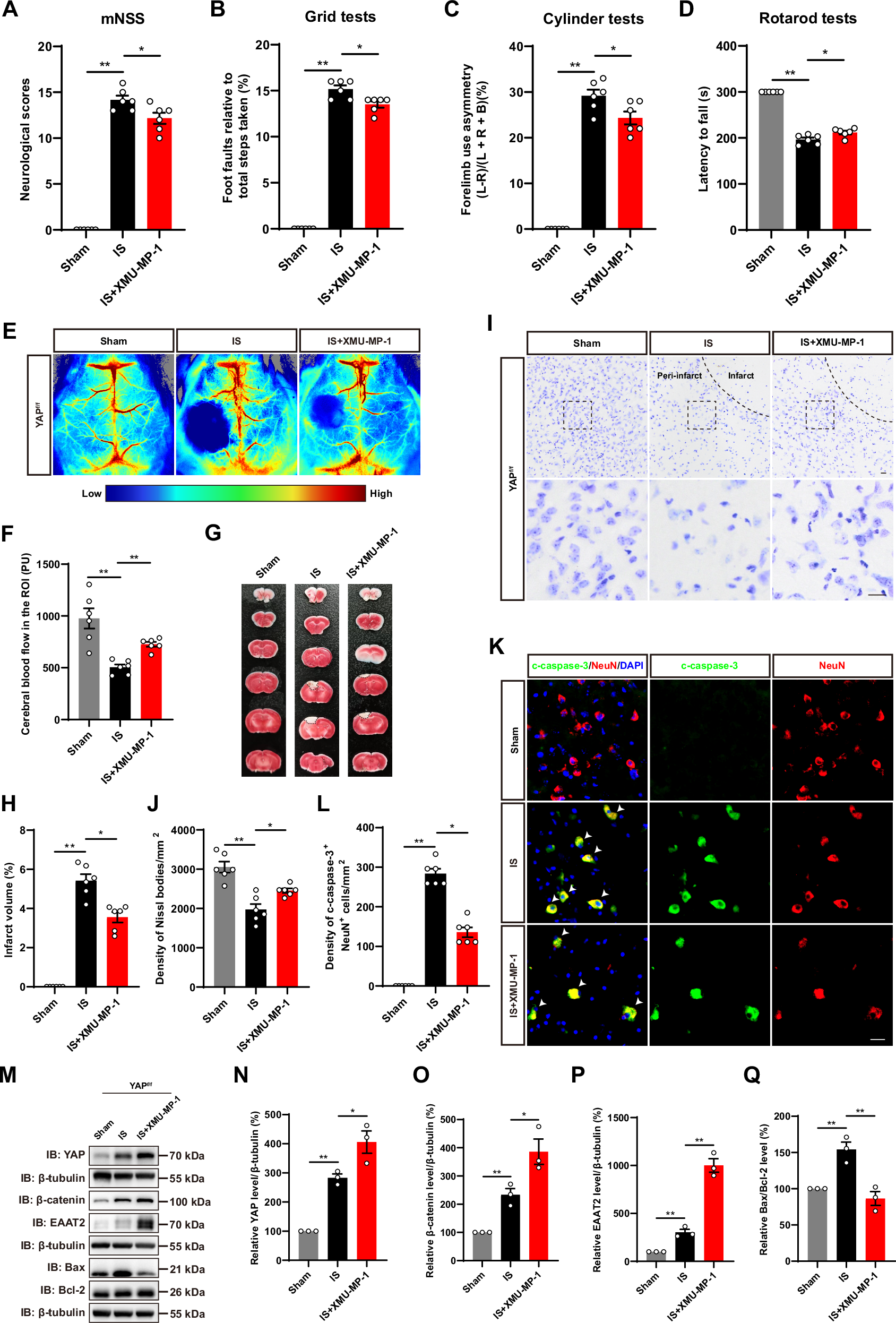
Fig. 8: Activation of YAP signaling by XMU-MP-1 promoted the neuronal survival and functional recovery by upregulating EAAT2 expression in mice after IS.

A–D Behavioral analysis of YAPf/f mice in the Sham group and IS group with or without XMU-MP-1 at 3rd day after IS, including mNSS (A), grid tests (B), cylinder tests (C) and rotarod tests (D) (n = 6 mice per group). E Representative images of laser scatter imaging of CBF in the infarcted region of YAPf/f mice in the Sham group and IS group with or without XMU-MP-1 at 3rd day after IS. F Quantitative analysis of CBF as shown in (E) (n = 6 mice per group). G Representative images of TTC staining analysis of YAPf/f mice in the Sham group and IS group with or without XMU-MP-1 brain tissue at 3rd day after IS. H Quantitative analysis of the infarct volume in the mice shown in (G) (n = 6 mice per group). I Representative images of Nissl staining in the cortex of YAPf/f mice in the Sham group and IS group with or without XMU-MP-1 at 3rd day after IS. J Quantification of the density of Nissl bodies as shown in (I) (n = 6 mice per group). K Double immunostaining of c-caspase-3 (green) and NeuN (red) in the cortex of YAPf/f mice in the Sham group and IS group with or without XMU-MP-1 at 3rd day after IS. L Quantification of the density of apoptotic NeuN+ cells as shown in (K) (n = 6 mice per group). M Western blot analysis of YAP, β-catenin, EAAT2, Bax, and Bcl-2 in the cortex of YAPf/f mice in the Sham group and IS group with or without XMU-MP-1 at 3rd day after IS. N–Q Relative expression levels of YAP (N), β-catenin (O), EAAT2 (P) and Bax/Bcl-2 (Q) were quantified as shown in (M) (n = 3 mice, normalized to Sham group of mice). Scale bar: 20 μm. All data were analyzed by one-way ANOVA with Tukey’s multiple-comparison test. *P < 0.05, **P < 0.01, Mean ± SEM.