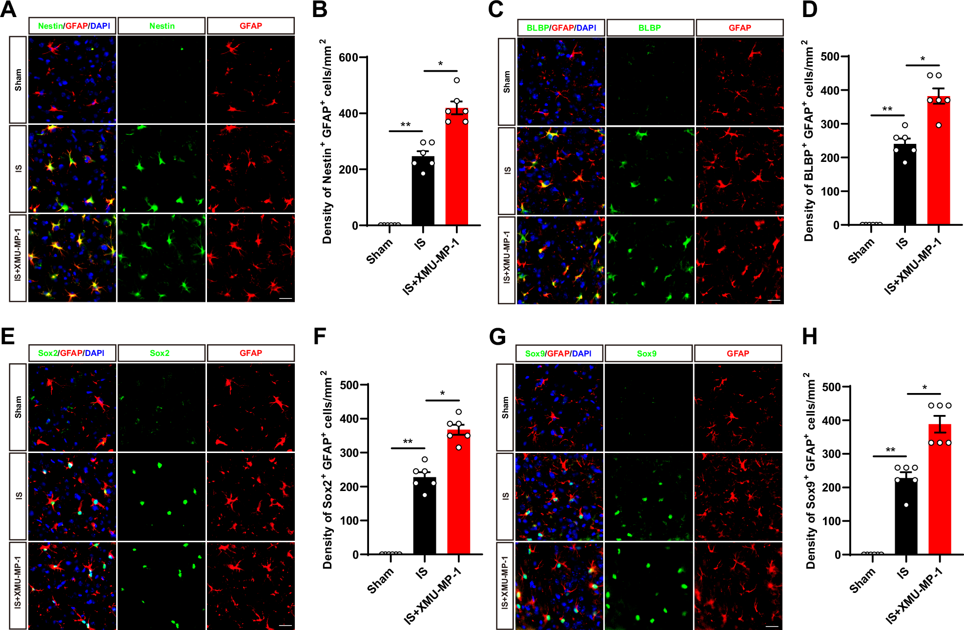
Fig. 9: The activation of YAP signaling by XMU-MP-1 promoted the astrocytic activation and the gain of stemness in astrocytes induced by IS in mice.

A Double immunostaining of Nestin (green) and GFAP (red) in the cortex of YAPf/f mice in the Sham group and IS group with or without XMU-MP-1 at 3rd day after IS. B Quantification of the density of Nestin+ and GFAP+ cells as shown in (A) (n = 6 mice per group). C Double immunostaining of BLBP (green) and GFAP (red) in the cortex of YAPf/f mice in the Sham group and IS group with or without XMU-MP-1 at 3rd day after IS. D Quantification of the density of BLBP+ and GFAP+ cells as shown in (C) (n = 6 mice per group). E Double immunostaining of Sox2 (green) and GFAP (red) in the cortex of YAPf/f mice in the Sham group and IS group with or without XMU-MP-1 at 3rd day after IS. F Quantification of the density of Sox2+ and GFAP+ cells as shown in (E) (n = 6 mice per group). G Double immunostaining of Sox9 (green) and GFAP (red) in the cortex of YAPf/f mice in the Sham group and IS group with or without XMU-MP-1 at 3rd day after IS. H Quantification of the density of Sox9+ and GFAP+ cells as shown in (G) (n = 6 mice per group). Scale bars: 20 μm. All data were analyzed by one-way ANOVA with Tukey’s multiple-comparison test. *P < 0.05, **P < 0.01, Mean ± SEM.