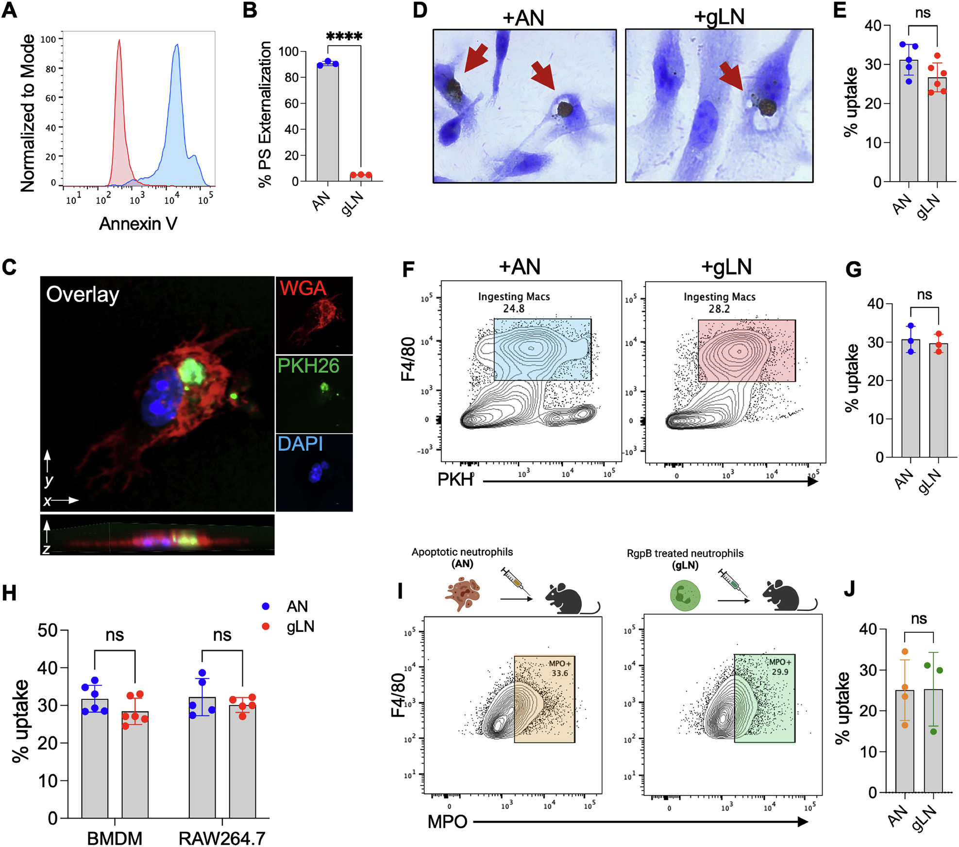
Fig. 1: Purified RgpB mediates entrapment of live neutrophils.
From: The trapping of live neutrophils by macrophages during infection

A, B Purified human neutrophils were incubated with P. gingivalis protease RgpB (300 nM) for 1 h or with cycloheximide (50 μg/mL) for 18 h to induce apoptosis. After treatments, phosphatidylserine (PS) externalization was assessed by Annexin V staining of apoptotic neutrophils (ANs; blue histogram) or RgpB-treated live neutrophils (gLNs; red histograms) from 3 independent donors. Relative uptake of ANs and gLNs by various macrophage types was determined in vitro and in vivo by the following assays: C The phagocytosis of PKH26-green labeled gLNs by murine peritoneal exudate macrophages (PEM) after 2 h of co-incubation was determined by confocal microscopy. PEM membranes were labeled with wheat germ agglutinin (red). D, E To quantitatively assess relative uptake rates in vitro, ANs or gLNs were incubated with PEMs for 2 h, and uningested neutrophils were removed by washing with PBS. Phagocytosing macrophages were determined by histochemical staining for myeloperoxidase (MPO), a protein selectively expressed in neutrophils. D Representative images of MPO+ PEMs at 100x magnification are shown. E % uptake was determined by counting phagocytosing or MPO+ (brown staining) PEMs and expressed as a percentage value over total PEMs. At least 300 macrophages were counted (blinded) for each replicate, and data from 3 independent experiments is shownas mean ± SD, and data points indicate biological replicates; ****p < 0.0001 (unpaired t-test). F, G For flow-based in vitro quantification of phagocytosis, PEMs were incubated with PKH26-labeled human gLN or AN. Macrophages with attached or incompletely ingested neutrophils were excluded by gating out (hCD45+ F4/80+, PKH26+). The relative abundance of phagocytosing macrophages (F4/80+, PKH26+) is shown as mean ± SD, and data points indicate biological replicates. Statistical significance was calculated using an unpaired t-test. H The relative phagocytic rates of ANs or gLNs were also determined in murine bone marrow-derived macrophages (BMDM) and RAW264.7 macrophages by MPO-based phagocytosis assay described in (D, E). Averaged data (mean ± SD) from three independent experiments is shown. Data points indicate biological replicates and statistical significance was calculated by two-way ANOVA and Šídák correction (I, J). For in vivo uptake assay, wildtype (WT) mice were injected intraperitoneally (i.p.) with 107 human neutrophils (AN or gLN). 4 h after injection, the peritoneal cells were collected by lavage, and phagocytosing macrophages (hCD45-, F4/80+, hMPO+ population) were determined by flow cytometry. Data are shown as mean ± SD, and data points indicate biological replicates. The illustration above, data panels in (I), was createdusing Biorender.com.