Fig. 3: RgpB generates novel uptake ligands from neutrophil granule proteins.
From: The trapping of live neutrophils by macrophages during infection

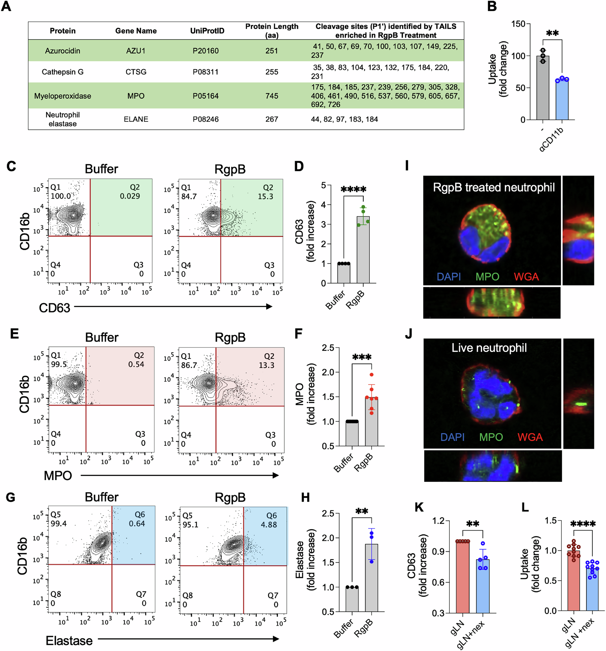
A RgpB cleavage sites on neutrophil granule proteins (identified by TAILS-MS) that are shown. B Peritoneal exudate macrophages (PEMs) were co-cultured with RgpB-treated live neutrophils (gLNs) in the presence of absence of neutralizing antibodies to αmβ2 receptors (anti-CD11b) for 1 h and phagocytosing PEMs were scored based on MPO positivity, as described in Fig. 1. Data (mean ± SD) from three biological replicates is shown as fold change over control. Statistical differences were measured by t-test; **p < 0.02. C–H Translocation of the azurophilic granule marker CD63 (C, D) and the azurophilic granule proteins MPO (E, F) and neutrophil elastase (G, H) to the cell surface of untreated (Buffer) or RgpB treated neutrophils (300 nM, 1 h) was determined by flow cytometry. CD16b was used to gate on human neutrophils. Representative contour plots are shown in (C, E, G) and quantification (D, F, H) of marker positive cells is shown as fold change over buffer control. Data point from 3 to 7 donors are shown as mean ± SD. Statistical significance was calculated using an unpaired t-test: **p < 0.02, ***p < 0.001, ****p < 0.0001. I, J The translocation of MPO to the surface of live neutrophils upon RgpB-treated by confocal microscopy is shown. K Neutrophils were treated with RgpB in the presence of 1 μM nexinhib20 (nex) to inhibit degranulation. Averaged data from 5 independent donors is shown as fold change in CD63 surface translocation by flow cytometry. L gLNs and gLNs+nex were co-cultured with PEMs, and uptake was determined by MPO staining and quantification of MPO+ PEMs. Data are shown as mean ± SD, and each data point represents a biological replicate. Statistical significance was calculated using an unpaired t-test; **p < 0.02.