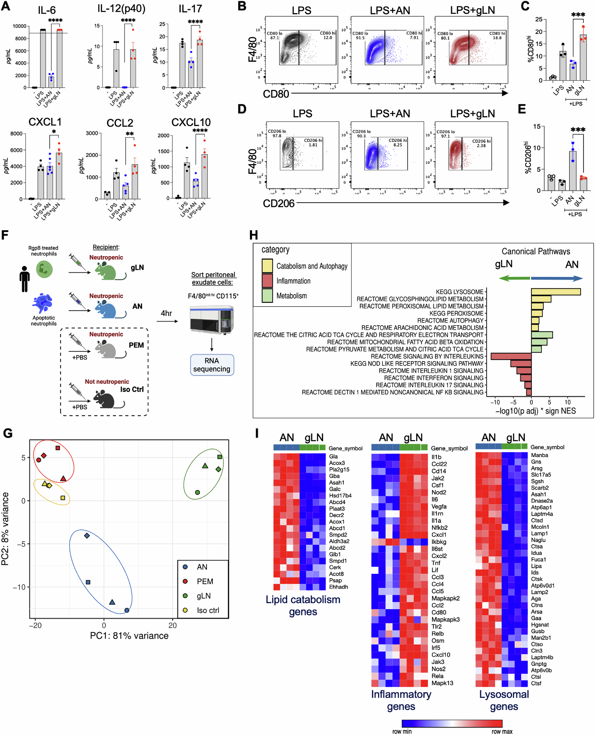
Fig. 4: Entrapment of live neutrophils does not mediate phenotypic switching to pro-resolving state in vivo and in vitro.
From: The trapping of live neutrophils by macrophages during infection

A–E Murine PEMs were co-cultured with human gLNs or ANs for 2 h, and uningested cells were removed before adding LPS (10 ng/ml) for 18 h. Inflammatory cytokine levels in cell-free supernatants were determined by 32-plex cytokine array (A), and the expression of pro-inflammatory (CD80) and pro-resolving (CD206) cell surface markers in AN or gLN ingesting PEMs was determined by flow cytometry (B–E). Relative shifts in cell surface marker expression is shown as contour plots in (B, D), and % shift quantified from 3 to 5 individual biological replicates in (C and E), respectively. Data are shown as mean ± SD and statistical significance calculated using one-way ANOVA with Tukey’s correction: *p < 0.05, **p < 0.01, ***p < 0.001, ****p < 0.0001. F Experimental design for dual-species RNA-seq created using Biorender.com: WT mice were injected intraperitoneally (i.p.) anti-Ly6G antibodies to experimentally induce neutropenia or isotype control antibodies for 3–5 days. Peritonitis was induced with an i.p. injection of 5 mM sodium periodate. 72 h later, 107 human gLNs or ANs suspended in sterile PBS were injected i.p. into the inflamed peritoneal cavities of neutropenic WT mice. Controls included neutropenic mice that did not receive AN/gLN injections (denoted as PEM) and non-neutropenic mice (injected with isotype control antibodies) that did not receive AN/gLN injections (denoted as iso ctrl). After 4 h, mice were euthanized, and peritoneal macrophages were sorted using the gating strategy described in Fig. S5A for RNA-seq. G PCA plot depicting clustering of PEMs based on ingested neutrophils (AN or gLN), PEMs, and Iso ctrl. H Bar plots for enriched pathways comparing AN vs. gLN groups are shown. Bars to the left depict upregulated pathways in gLN ingesting PEMs, while bars to the right depict upregulated pathways in AN ingesting PEM. I Heatmaps of significant differentially expressed genes between macrophages that ingested AN vs. gLN. Red indicates highly expressed genes. Statistical significance can be found in Supplementary Tables 3, 4.