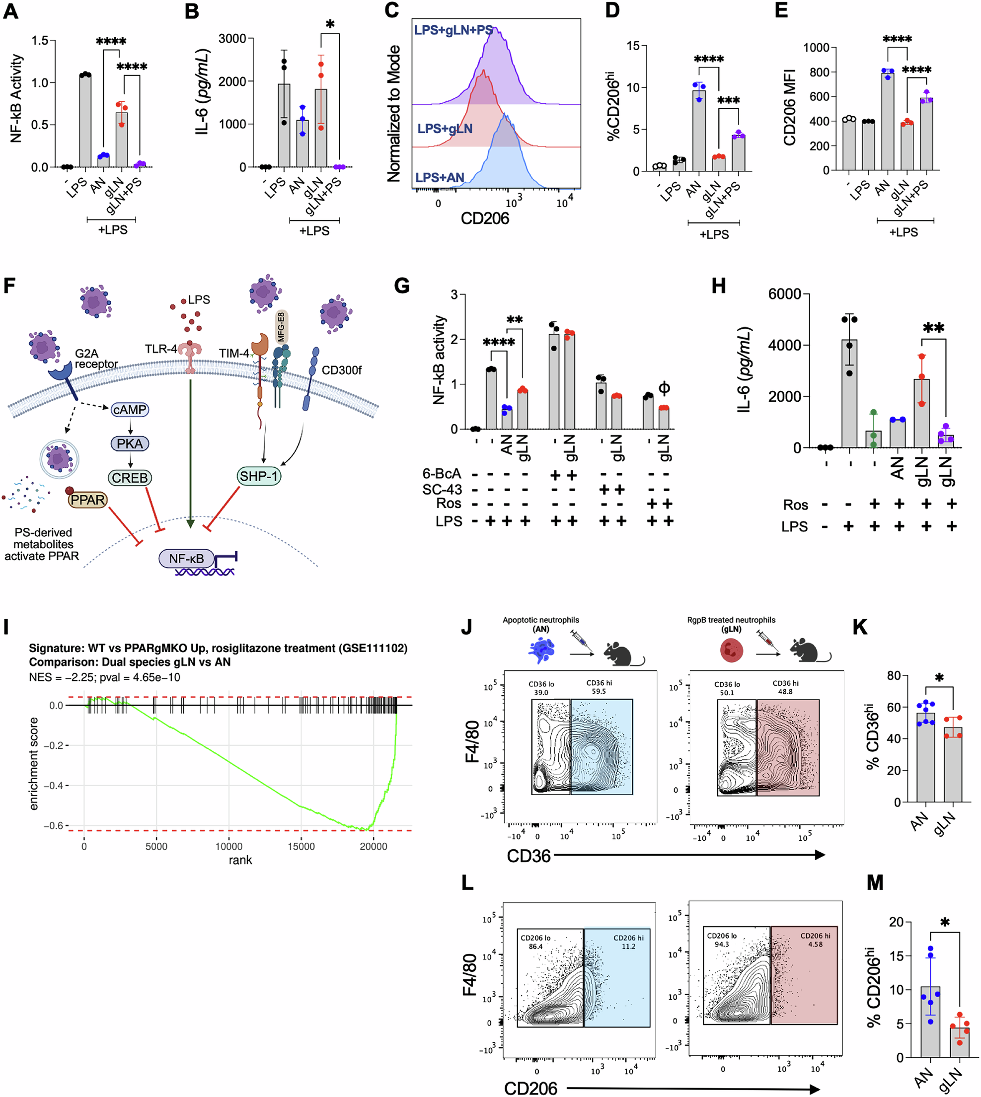
Fig. 6: Restoring PS signaling and downstream PPAR-γ activation ameliorates inflammation perpetuated by live neutrophil entrapment.
From: The trapping of live neutrophils by macrophages during infection

For experiments outlined in (A–H), macrophages were co-cultured with human apoptotic neutrophils (ANs), RgpB treated neutrophils (gLNs), or gLNs plus phosphatidylserine (PS) liposomes for 2 h, uningested neutrophils were removed with sequential PBS washes, and macrophages were stimulated with 10 ng/ml of LPS for 18 h. A NF-κB activity was measured by colorimetric quantification of secreted alkaline phosphatase (SEAP) in the NF-κB reporter RAW-Blue macrophage cell line. Data (mean ± SD) from three independent experiments are shown. B–E PEMs were pulse-fed AN or gLN ± PS liposomes followed by LPS challenge, as described above. B IL-6 levels in cell-free supernatants were assessed by ELISA. The surface expression of CD206 was measured by flow cytometry; C shows overlaid histograms while (D) and (E) show %CD206hi cells and CD206 mean fluorescence intensity (MFI), respectively. Data points indicate biological replicates, and data are shown as mean ± SD. F Schematic depicting suppression of NF-κB by key PS receptor-mediated signaling pathways. G RAW-Blue macrophages were pulse-fed ANs or gLNs and stimulated with LPS (10 ng/ml) in the presence of 20 μM 6-Bnz-cAMP (6-BcA) (PKA agonist), 5 μM SC-43 (SHP-1 agonist), or 5 μM rosiglitazone (Ros) (PPAR-γ agonist) for 18 h. NF-κB activity was measured via colorimetric quantification of SEAP. Data from 3 independent experiments are shown as mean ± SD. H PEMs were pulse-fed AN or gLN for 2 h, stimulated with LPS ± Ros for 18 h and IL-6 levels were measured by ELISA. Data points indicate biological replicates, and data are shown as mean ± SD. Statistical significance was calculated by one-way ANOVA with Tukey’s correction: *p < 0.05, **p < 0.02, ***p < 0.001, ****p < 0.0001. I RNA-seq data from Fig. 4 was used to calculate the gene set enrichment plot (GSEA) for the PPAR-regulated genes in gLN- vs AN-ingesting macrophages (PEMs) in vivo. J–M 107 human ANs or gLNs were injected into the inflamed peritoneum of neutropenic mice. 4 h post-injection, peritoneal cells were collected by lavage, and the protein expression of PPAR-γ regulated genes CD36 (J, K) and CD206 (L, M) in PEMS was determined by flow cytometry. Data points indicate biological replicates, and data are shown as mean ± SD. Statistical significance was calculated using an unpaired t-test; *p < 0.05. The illustration above, data panels in (J), was created with Biorender.com.