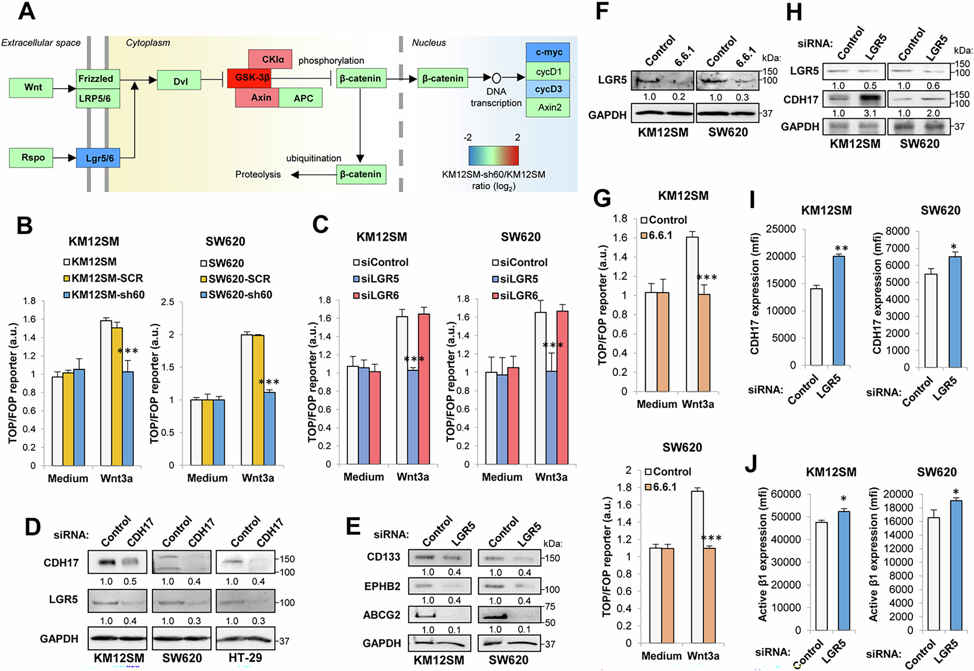
Fig. 3: CDH17 regulates Wnt/β-catenin signaling through LGR5 expression.

A Wnt signaling pathway representation according to KEGG (hsa04310) showing significantly-altered genes after CDH17 silencing (FDR < 0.05) in KM12SM cells. B TOP/FOP assays in the indicated cell lines after treatment with Wnt3a (500 ng/mL). C TOP/FOP assays in cells transfected with control, LGR5- or LGR6-targeting siRNAs in the presence of Wnt3a. D Western blot analysis of CDH17 and LGR5 using cell extracts from KM12SM and SW620 cells transfected with control, or CDH17-specific siRNAs. GAPDH was used as a loading control. Band quantification relative to control cells is shown below each lane. E Western blot analysis in control or LGR5-silenced cell extracts. GAPDH was used as loading control. F Western blot analysis of LGR5 expression in the indicated cell lines treated with control or anti-CDH17 antibody 6.6.1. G TOP/FOP assays in the indicated cell lines after treatment with 6.6.1 antibody and/or Wnt3a. The ratio TOP/FOP was significantly decreased in treated cells after CDH17 or LGR5 silencing or 6.6.1 treatment (***p < 0.001). H Western blot analysis of LGR5 and CDH17 following LGR5-silencing. GAPDH was used as loading control. Flow cytometry assays of LGR5-silenced cells to detect (I) CDH17 expression or (J) β1 integrin in high affinity conformation. LGR5 silencing increased CDH17 and active β1 integrin expression (*p < 0.05; **p < 0.01). Histograms show the average of six replicates. Error bars indicate standard deviation. Data are representative of three independent experiments.