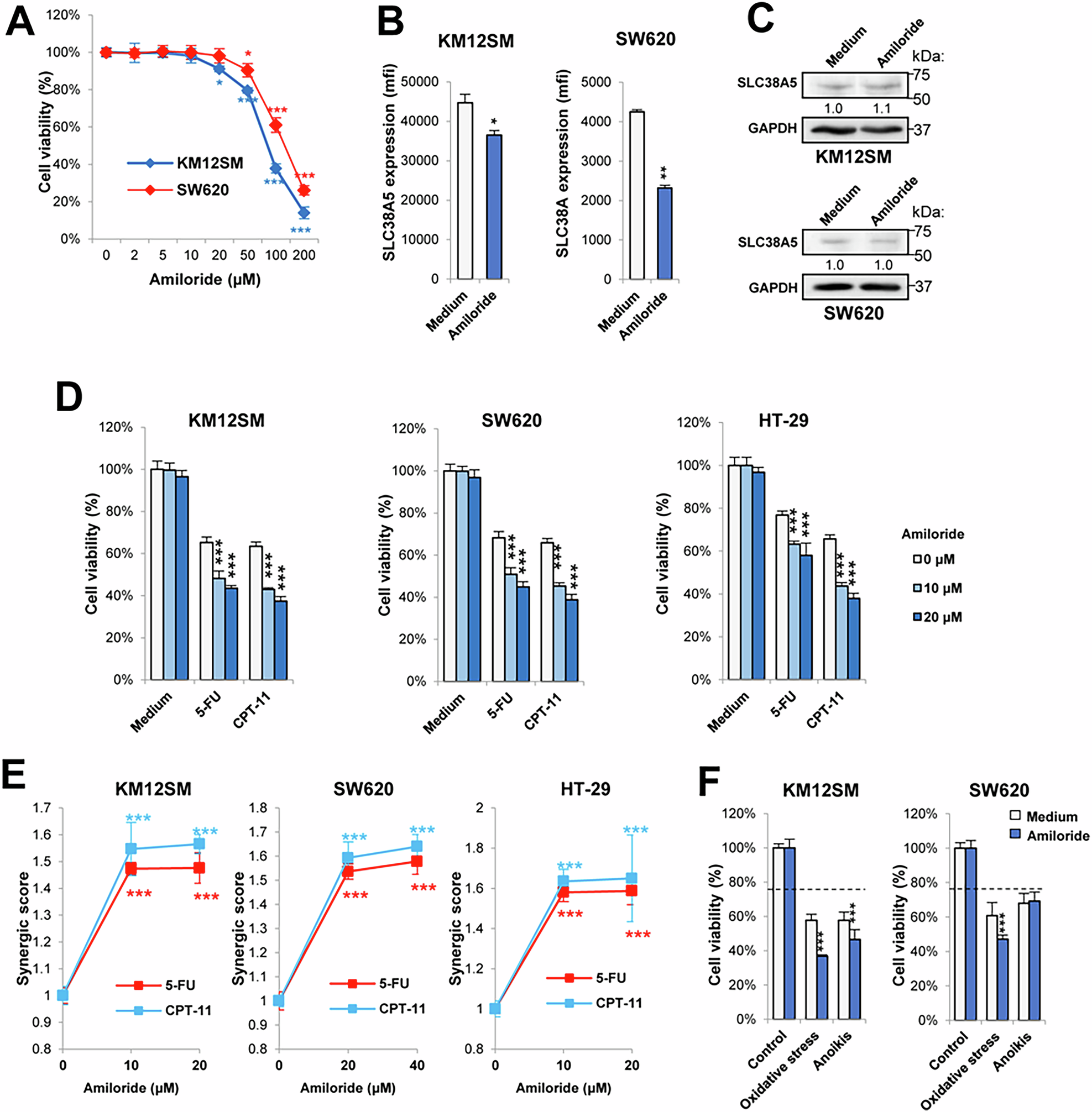
Fig. 6: Amiloride reduces drug resistance in colon cancer cells.

A Cell viability of KM12SM and SW620 cells incubated with increasing concentrations of amiloride. B Flow cytometry and (C) Western blot analysis of SLC38A5 expression in the indicated cells treated with amiloride (10–20 μM). Amiloride caused a significant reduction of SLC38A5 expression in cell membranes (*p < 0.05; **p < 0.01). D The indicated cell lines were subjected to cell viability assays following treatment with amiloride (10–20 μM), 5-FU (2 μM), and/or CPT-11 (20 μM) for 48 h. E Synergic scores of amiloride plus 5-FU or CPT-11 were significantly greater than 1 (***, p < 0.001), indicating synergy between both agents in cell death promotion. F Cell viability of KM12SM and SW620 cells exposed to amiloride (10–20 μM), 1 mM H2O2 or in detachment conditions for 16 h. Addition of amiloride reduced the percentage of viable cells (*p < 0.05; **p < 0.01; ***p < 0.001). Data are representative of three independent experiments.